Overview
A/B testing, commonly known as split evaluation, stands as a crucial strategy for DTC brands aiming to optimize their online presence. This method allows brands to compare two versions of a webpage or marketing asset, determining which one yields superior performance. The result? Enhanced conversion rates and increased revenue.
This data-driven approach empowers brands to make informed decisions rooted in user behavior rather than mere assumptions. In a competitive market, such insights are not just beneficial; they are essential for success. By leveraging A/B testing, brands can refine their strategies, ensuring they resonate with their target audience.
Consider the impact: brands that utilize A/B testing often see significant improvements in their marketing effectiveness. This method not only clarifies what works but also fosters a culture of continuous improvement. As a result, companies can adapt swiftly to changing consumer preferences, staying ahead of the curve.
In conclusion, embracing A/B testing is not merely an option; it is a necessity for brands that aspire to thrive in today’s dynamic marketplace. By prioritizing data-driven decisions, DTC brands can enhance their performance and drive sustainable growth.
Introduction
Understanding consumer behavior is paramount for direct-to-consumer (DTC) brands aiming to excel in today’s competitive landscape. A/B testing stands out as a formidable tool in this endeavor, empowering marketers to base their decisions on data rather than mere intuition. Yet, the journey toward effective A/B testing is riddled with challenges and misconceptions. What best practices can ensure meaningful results, and how can brands sidestep common pitfalls?
This guide explores the essential concepts of A/B testing, providing a step-by-step approach to implementation, analysis, and optimization. By doing so, it equips DTC brands with the knowledge to refine their strategies and amplify their impact. With the right insights, brands can navigate the complexities of consumer behavior and leverage A/B testing to drive success.
Define A/B Testing: Core Concepts and Importance for DTC Brands
The ab testing meaning often refers to a crucial method known as split evaluation, which is used for comparing two versions of a webpage, app, or marketing asset to determine which one performs better. For direct-to-consumer (DTC) brands, this evaluation is indispensable. It empowers marketers to base their decisions on actual user behavior rather than mere assumptions.
By experimenting with various elements—such as headlines, images, or calls to action—brands can uncover what resonates most effectively with their audience. This process not only enhances conversion rates but also drives higher revenue. In today’s fiercely competitive landscape, where understanding consumer preferences is paramount, A/B evaluation can significantly influence a brand's success.
Incorporating A/B evaluation into your strategy is not just beneficial; it’s essential for staying ahead in the market. Embrace this method to refine your marketing efforts and connect more deeply with your audience.

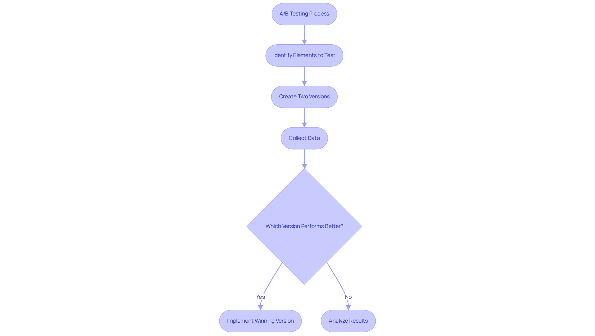
Implement A/B Testing: Step-by-Step Guide to Execution
To implement A/B testing effectively and maximize profitability through comprehensive conversion rate optimization strategies, follow these essential steps:
-
Identify the Goal: Start by determining what you want to achieve with the A/B test. Whether it's increasing click-through rates or improving conversion rates, understanding ab testing meaning is essential for aligning this goal with your broader growth objectives.
-
Choose the Variable to Test: Select one element to change, such as a headline, image, or button color. Testing one variable at a time is crucial; it helps isolate its impact, allowing for a clearer understanding of consumer behavior.
-
Create Variations: Develop two versions: the control (A) and the variant (B). Ensure that the changes are clear and measurable. This thorough evaluation method is what drives significant growth.
-
Segment Your Audience: Randomly divide your audience into two groups to ensure that each group is statistically similar. This segmentation is vital for obtaining reliable data that informs your strategies related to ab testing meaning.
-
Run the Test: Utilize an A/B testing tool to serve the two versions to your audience simultaneously. It's important to observe the evaluation, ensuring it runs for a sufficient period to collect significant data, which aligns with your comprehensive approach to growth.
-
Analyze the Results: After the test concludes, compare the performance of both versions using key metrics such as conversion rates and engagement levels. Employ statistical analysis to determine the ab testing meaning of the outcomes, ensuring that your conclusions are data-driven.
-
Implement Findings: Based on the outcomes, implement the winning variation and consider further testing to optimize continuously. This iterative process is essential for sustainable growth in your DTC brand.

Analyze Results: Interpreting A/B Test Data for Strategic Insights
Understanding ab testing meaning is crucial when analyzing test results to optimize your strategies and drive performance. Here’s how to do it effectively:
-
Review Key Metrics: Start by focusing on metrics that align with your test goals. Key indicators like conversion rates, click-through rates, and average order values provide a clear picture of performance.
-
Statistical Significance: Next, ascertain whether your findings are statistically significant. A common threshold is a p-value of under 0.05, indicating less than a 5% chance that the observed results are due to random variation.
-
Segment Analysis: Delve into how different segments of your audience responded to the variations. This analysis can uncover valuable insights about specific demographics or behaviors that may impact performance.
-
Consider External Factors: Don’t overlook external influences that could have affected your results. Factors like seasonality or concurrent marketing campaigns can skew your data.
-
Document Findings: It’s essential to record the outcomes and insights gained from your analysis. This documentation will serve as a valuable resource for future evaluations and strategy adjustments.
-
Iterate and Optimize: Finally, leverage the insights gained to inform your future A/B tests. Continuous evaluation and optimization are vital for enhancing performance over time, which aligns with the ab testing meaning.

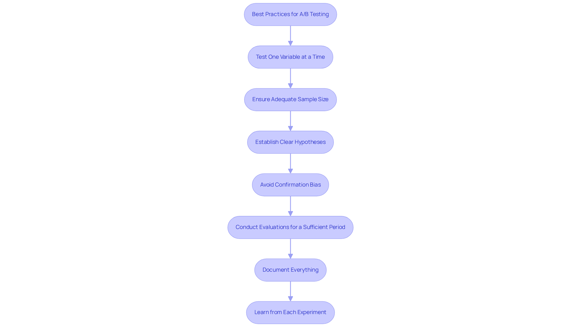
Avoid Mistakes: Best Practices and Common Pitfalls in A/B Testing
To maximize the effectiveness of A/B testing meaning, it is crucial to adhere to best practices while avoiding common pitfalls. Here’s how you can elevate your testing strategy:
-
Test One Variable at a Time: When you test multiple modifications simultaneously, you complicate your findings. This makes it difficult to pinpoint which change influenced the outcome. Focus on one variable to ensure clarity in your results.
-
Ensure Adequate Sample Size: Experiments conducted with a small sample size often yield inconclusive findings. Aim for a statistically significant sample to enhance the reliability of your results. A robust sample size is essential for drawing valid conclusions.
-
Establish Clear Hypotheses: Before diving into an experiment, outline your expectations and the rationale behind them. This clarity not only guides your analysis but also keeps your focus sharp throughout the testing process.
-
Avoid Confirmation Bias: Stay open to findings that may contradict your initial expectations. Relying on data rather than preconceived notions is vital for objective analysis. Embrace the insights that the data provides, even if they challenge your assumptions.
-
Conduct Evaluations for a Sufficient Period: Allow ample time for your assessment to gather significant information. Avoid hasty conclusions based on short-term outcomes; patience is key to understanding the full impact of your changes.
-
Document Everything: Keep thorough records of your experiments, including hypotheses, variations, results, and insights. This documentation will serve as a valuable resource for future testing and strategy development, ensuring you learn from each experience.
-
Learn from Each Experiment: Treat every A/B test as a learning opportunity. Analyze what worked, what didn’t, and how you can apply these lessons to future tests. Continuous improvement is the hallmark of effective testing.
By implementing these best practices, you position yourself to harness the full potential of what A/B testing meaning entails, driving informed decisions that enhance your strategies.

Conclusion
Embracing A/B testing is not just beneficial; it’s essential for DTC brands that want to optimize their marketing strategies and enhance consumer engagement. This method of split evaluation empowers brands to make data-driven decisions, ensuring that their marketing efforts resonate with the target audience instead of relying on guesswork. By systematically testing different elements, brands can pinpoint what truly drives conversion and revenue, solidifying their competitive edge in a crowded marketplace.
The article underscores the importance of A/B testing through a comprehensive guide that details its implementation, analysis, and best practices. Key steps include:
- Defining clear goals
- Selecting specific variables to test
- Ensuring adequate sample sizes for reliable results
Moreover, grasping statistical significance and documenting findings are crucial for refining future testing strategies. By adhering to these principles, brands can continuously evolve their marketing efforts based on solid evidence.
As consumer behavior continues to shift, the significance of A/B testing cannot be overstated. It serves not only as a tool for immediate gains but also as a foundation for long-term growth and adaptability. DTC brands are strongly encouraged to integrate A/B testing into their core strategies, fostering a culture of experimentation and learning. By doing so, they position themselves to meet ever-changing consumer expectations and drive sustained success.
Frequently Asked Questions
What is A/B testing?
A/B testing, also known as split evaluation, is a method used to compare two versions of a webpage, app, or marketing asset to determine which one performs better.
Why is A/B testing important for DTC brands?
A/B testing is crucial for direct-to-consumer (DTC) brands because it allows marketers to make decisions based on actual user behavior rather than assumptions, leading to more effective marketing strategies.
What elements can be tested in A/B testing?
Various elements can be tested in A/B testing, including headlines, images, and calls to action.
How does A/B testing impact conversion rates and revenue?
By discovering what resonates most effectively with their audience, brands can enhance conversion rates and drive higher revenue through A/B testing.
Why is understanding consumer preferences essential in today's market?
Understanding consumer preferences is essential in today's competitive landscape as it significantly influences a brand's success.
How can brands incorporate A/B testing into their strategy?
Brands can incorporate A/B testing into their strategy by regularly experimenting with different marketing elements to refine their efforts and connect more deeply with their audience.
