Overview
This article serves as an authoritative guide for Direct-to-Consumer (DTC) brands, detailing how to effectively conduct copy tests to refine marketing strategies. It underscores the significance of methodologies such as A/B testing and multivariate testing, bolstered by real-world case studies, to elevate conversion rates and foster enhanced consumer engagement through informed decision-making.
Introduction
Mastering the art of copy testing is not just beneficial but essential for direct-to-consumer (DTC) brands that aim to maximize their marketing effectiveness. By strategically evaluating promotional content prior to its launch, brands can significantly enhance conversion rates and boost customer engagement. Yet, with a plethora of testing methods available, marketers must ask: how can they ensure they are selecting the right approach that resonates with their target audience? This guide delves into the fundamentals of copy testing, offering a step-by-step process designed to help brands refine their messaging and achieve optimal results.
Understand Copy Testing Fundamentals
Text evaluation serves as a methodical strategy for assessing the impact of promotional content before its launch, which is a crucial step in enhancing conversion figures through a copy test. This process involves a copy test to examine various versions of text and identify which resonates most effectively with your target audience. Key concepts include:
-
A/B Testing: This method compares two versions of copy to ascertain which yields higher conversion rates. In 2025, A/B experimentation remains a cornerstone of digital marketing. Studies indicate that only one in seven experiments results in a successful variant, underscoring the need for thorough evaluation. For instance, a $30M clothing brand that collaborated with Parah Group achieved a 35% increase in conversion rates after implementing strategic A/B evaluations on their homepage, focusing on improving headlines and call-to-action buttons.
-
Multivariate Testing: This approach enables marketers to test multiple variables simultaneously, offering a comprehensive understanding of how different elements influence consumer behavior. While it necessitates more data points for reliable results, a copy test can reveal intricate interactions among various copy elements. A case study involving a cleaning product brand demonstrated that enhancing product descriptions and images through multivariate analysis led to an 80% increase in average order value (AOV).
-
User Feedback: Gathering insights from real users provides qualitative data that enriches the quantitative outcomes from A/B and multivariate analysis. Such feedback can inform adjustments to the copy test, ensuring it aligns with audience preferences. For example, STRNG Seeds, a cannabis brand, leveraged user feedback to refine their product pages, resulting in a remarkable 90% improvement in AOV.
Grasping these fundamentals is essential for DTC brands striving to elevate their marketing strategies. A/B experimentation, for instance, has shown effectiveness across various case studies, yielding significant enhancements in engagement and conversion rates. As marketing experts assert, "Every trial offers valuable insights that enhance future strategies." By integrating these content testing methods, brands can make informed decisions that foster growth and profitability.

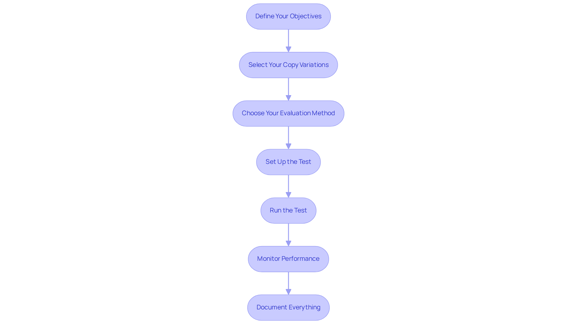
Follow a Step-by-Step Process for Conducting a Copy Test
To conduct a successful copy test, adhere to these essential steps:
-
Define Your Objectives: Clearly articulate your goals for the written content evaluation, such as enhancing click-through rates or increasing conversions. A well-defined objective will guide your evaluation strategy and aid in measuring success.
-
Select Your Copy Variations: Identify the specific elements of your copy to test, including headlines, calls to action, or product descriptions. Create at least two distinct variations for comparison to ensure meaningful insights.
-
Choose Your Evaluation Method: Decide between A/B analysis or multivariate analysis based on your objectives and available resources. A/B experimentation is often favored for its simplicity and effectiveness in isolating variables.
-
Set Up the Test: Utilize a reliable assessment tool to implement your variations on your website or landing page. Ensure that traffic is evenly distributed between the variations to maintain the integrity of the results.
-
Run the Test: Allow the test to run for a sufficient duration to gather significant data, typically one to two weeks, depending on your traffic volume. This timeframe helps ensure that the results are statistically valid.
-
Monitor Performance: Track key metrics such as conversion rates, bounce rates, and user engagement during the evaluation period. Continuous monitoring allows for timely adjustments and insights into user behavior.
-
Document Everything: Maintain detailed records of your observations and results throughout the evaluation process. This documentation will be invaluable for future reference and analysis, assisting in enhancing your testing strategies.
By following these best practices, DTC brands can effectively optimize their copy test to enhance overall marketing performance.

Analyze Results and Optimize Based on Insights
After finishing your copy test, it is crucial to analyze the results with precision. Start by collecting data: gather all pertinent information from your evaluation tool, including conversion rates, click-through rates, and user engagement metrics. Next, compare performance by using a copy test to analyze each copy variation against your defined goals. Identify which version excelled in the copy test and understand the reasons behind its success. Look for patterns by examining user behavior data to uncover trends that may explain why one version outperformed another. Utilize these insights to make data-driven decisions that will inform your future copy test strategies. Reflect on what worked effectively and what did not, applying these lessons to enhance your next campaign. Finally, remember that copy evaluation is an ongoing process; iterate and test again. Use your findings to create new variations and continue refining your messaging for optimal impact.

Conclusion
Mastering the art of copy testing is not just beneficial; it is essential for direct-to-consumer (DTC) brands striving to refine their marketing strategies and enhance conversion rates. By systematically evaluating promotional content, brands can pinpoint the most effective messaging that resonates with their target audience, ultimately driving growth and profitability. Insights gained from A/B testing, multivariate analysis, and user feedback inform superior copy variations and empower brands to make data-driven decisions that align with consumer preferences.
This article outlines a comprehensive step-by-step process for conducting a copy test, emphasizing the critical importance of:
- Defining objectives
- Selecting variations
- Meticulously analyzing results
Key methodologies, such as A/B testing and multivariate testing, are highlighted for their ability to uncover valuable insights that can significantly improve engagement and conversions. Real-world case studies illustrate the practical benefits of these techniques, demonstrating how brands have successfully optimized their copy for better performance.
In a landscape where effective communication sets a brand apart, investing in robust copy testing practices is not optional; it is crucial. By continuously iterating and refining messaging based on empirical data, DTC brands can enhance current campaigns and build a foundation for sustained success in the future. Embracing these strategies ensures brands remain competitive and relevant, ultimately fostering deeper connections with their audiences.
Frequently Asked Questions
What is copy testing?
Copy testing is a methodical strategy for assessing the impact of promotional content before its launch, aimed at enhancing conversion figures by examining various versions of text to identify which resonates most effectively with the target audience.
What is A/B testing?
A/B testing compares two versions of copy to determine which yields higher conversion rates. It remains a cornerstone of digital marketing, with studies indicating that only one in seven experiments results in a successful variant.
Can you provide an example of A/B testing effectiveness?
A $30M clothing brand that collaborated with Parah Group achieved a 35% increase in conversion rates after implementing strategic A/B evaluations on their homepage, focusing on improving headlines and call-to-action buttons.
What is multivariate testing?
Multivariate testing allows marketers to test multiple variables simultaneously, providing a comprehensive understanding of how different elements influence consumer behavior. It requires more data points for reliable results.
How did multivariate testing benefit a cleaning product brand?
A cleaning product brand enhanced product descriptions and images through multivariate analysis, resulting in an 80% increase in average order value (AOV).
Why is user feedback important in copy testing?
User feedback provides qualitative data that enriches the quantitative outcomes from A/B and multivariate analysis. It helps inform adjustments to the copy test, ensuring it aligns with audience preferences.
Can you give an example of how user feedback improved a brand's performance?
STRNG Seeds, a cannabis brand, leveraged user feedback to refine their product pages, resulting in a remarkable 90% improvement in average order value (AOV).
Why is understanding copy testing fundamentals important for DTC brands?
Grasping copy testing fundamentals is essential for direct-to-consumer (DTC) brands striving to elevate their marketing strategies, as effective testing methods can lead to significant enhancements in engagement and conversion rates.
