Overview
The article underscores the critical role of guest checkout in e-commerce, asserting that it can substantially elevate conversion rates by improving the shopping experience. This assertion is bolstered by compelling statistics indicating a significant percentage of cart abandonment linked to mandatory account creation. Furthermore, it showcases successful case studies that reveal increased sales and enhanced customer satisfaction when guest checkout is effectively implemented. The evidence is clear: embracing guest checkout is not merely a convenience but a strategic necessity for businesses aiming to optimize their online sales.
Introduction
In the fast-paced realm of e-commerce, where every second counts, the guest checkout option has emerged as a game-changer for online retailers. This essential feature not only streamlines the purchasing process but also significantly reduces cart abandonment—a persistent challenge faced by many businesses. As shoppers increasingly prioritize convenience and speed, retailers must ask: how can they effectively implement guest checkout strategies to maximize conversions and foster customer loyalty? Exploring the nuances of this critical functionality reveals a pathway to enhanced sales and a more satisfying shopping experience.
Define Guest Checkout and Its Importance
is a that enables shoppers to complete transactions without the need for account creation. In today's online shopping landscape, where convenience and speed reign supreme, the option of guest checkout has gained paramount importance. By removing the , guest checkout significantly mitigates the factors that often lead to cart abandonment. Research from PYMNTS reveals that a staggering 70% of online shopping carts are abandoned due to inadequate payment processes, with many customers citing as a significant obstacle. Implementing guest checkout not only but also , making it an essential element of any successful e-commerce strategy.
The effective application of has proven to alleviate hurdles in the purchasing process. For instance, PayPal's Fastlane service has recorded a 40% reduction in visitor transaction times, thereby enriching the user experience. E-commerce experts emphasize that temporary purchase options, particularly guest checkout, cater to privacy-conscious shoppers and those seeking swift transactions, with nearly half of online consumers preferring such alternatives for their efficiency and minimal personal information requirements. Nonetheless, businesses must weigh the potential drawbacks of visitor transactions, such as the loss of valuable customer data for marketing initiatives. By facilitating a seamless purchasing experience, companies can transform first-time shoppers into loyal patrons, ultimately boosting overall sales and customer retention.

Highlight Benefits of Guest Checkout for Conversions
Introducing a visitor that can significantly , as evidenced by successful case studies from . This approach notably reduces friction in the buying experience by enabling clients to use , allowing them to complete transactions swiftly.
Research indicates that:
- 26% of buyers abandon their carts when required to create an account.
- 14% of clients do so if guest checkout is not offered.
This underscores the critical importance of as an option to secure potential sales. For instance, a $30M clothing brand that overhauled its payment procedure witnessed a remarkable by improving user experience, which included .
Furthermore, purchases made through guest checkout greatly enhance consumer satisfaction, with 43% of individuals preferring online visitor transactions. This convenience not only encourages repeat purchases but also fosters long-term loyalty, as satisfied customers are more inclined to return.
Additionally, tools such as bolster the effectiveness of visitor transactions, allowing users to complete their purchases with just one click—particularly advantageous for mobile shopping, where speed and ease are paramount.
The benefits of visitor purchasing extend beyond immediate sales; they cultivate enduring customer engagement and loyalty by enabling guest checkout, allowing individuals to finalize transactions without the need for account creation, thereby enhancing visitor conversion rates.
[Parah Group](https://parahgroup.com)'s innovative strategies illustrate that refining the purchasing process can lead to substantial revenue growth and improved profitability for DTC brands.

Implement Best Practices for an Effective Guest Checkout
To implement an effective , it is essential to adhere to the following :
- Highlight Visitor Payment Option: The visibility of the visitor payment selection on the payment page must be prioritized, ideally making it the default choice. This approach significantly encourages the use of guest checkout, as nearly 63% of online shoppers abandon their carts when unable to do so.
- Minimize Required Information: It is crucial to limit the information requested from clients during the purchase process to only the essential details, such as shipping address and payment information. By simplifying this process and offering guest checkout, can be greatly reduced, considering that 24% of shoppers leave their carts if required to create an account.
- Utilize Autofill Functions: Incorporating autofill for address and payment details is vital for expediting the purchasing process. This feature not only saves time but also minimizes errors, thereby enhancing the overall user experience.
- Provide Multiple Payment Options: Offering a diverse array of payment methods, including credit cards, PayPal, and digital wallets, is necessary to cater to various client preferences. This flexibility can prevent lost sales, as payment preferences vary by region.
- Ensure : It is imperative to optimize the guest checkout experience for mobile devices, as mobile commerce is projected to account for 63% of all ecommerce purchases by 2028. A responsive design enhances usability and significantly reduces abandonment rates, particularly since mobile users are five times more likely to abandon tasks if the site is not optimized.
- Communicate Security: Clearly displaying and reassuring clients about the safety of their information is essential. Trust signals, such as SSL certificates, play a critical role in alleviating privacy concerns and motivating clients to finalize their purchases.
- Test and Iterate: Regular of different components of the visitor purchasing experience is necessary to identify what resonates most with your audience. Utilizing analytics to , such as conversion rates and cart abandonment, allows for data-driven improvements that enhance the customer journey.

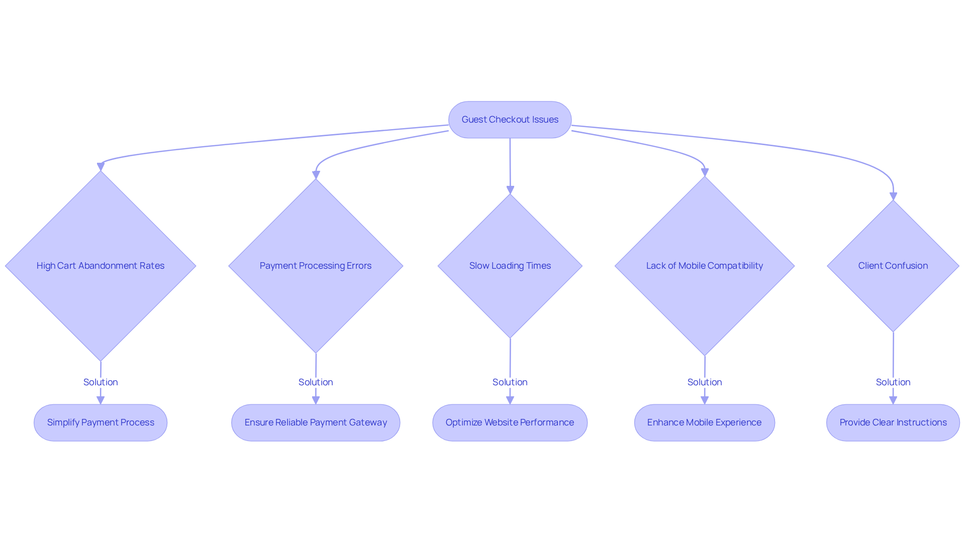
Troubleshooting Common Guest Checkout Issues
Even with best practices implemented, challenges can still arise during the payment procedure. Here are some common issues and effective solutions:
- : A notable abandonment rate frequently indicates a need for further simplification of the payment process. Examine drop-off points and implement adjustments to . For instance, offering a guest checkout option can reduce abandonment by up to 24%, as many clients prefer not to create an account. Significantly, 24% of customers abandon their shopping carts due to the store's , underscoring the necessity of .
- : To minimize payment processing errors, ensure your payment gateway is reliable and supports multiple payment options. Regular testing of the payment process is crucial to identify and resolve any issues promptly. Research indicates that 20% of e-commerce websites had at least one basic error in , highlighting the need for stringent quality control. Additionally, card-on-file payments are 8% more likely to be authorized, thereby enhancing transaction success rates.
- : Slow payment pages can lead to frustration and abandonment. Optimize website performance by compressing images, minimizing scripts, and utilizing a dependable hosting service. Research indicates that slow loading times can result in a 16% decrease in client satisfaction, emphasizing the importance of speed.
- Lack of Mobile Compatibility: With 59.16% of all internet traffic originating from mobile devices, ensuring a seamless mobile purchasing experience is vital. Conduct a thorough review of your mobile interface and make necessary adjustments to enhance user-friendliness and responsiveness. Notably, 20% of e-commerce websites surveyed had at least one basic error in mobile optimization, reinforcing the need for a comprehensive review.
- Client Confusion: If clients are uncertain about the guest purchasing process, provide throughout their experience. Incorporating a FAQ section that addresses common issues related to guest transactions can significantly enhance understanding and assurance. Furthermore, 67% of buyers review the returns policy prior to completing their purchase, suggesting that clear information can aid in reducing confusion.
By proactively addressing these issues, businesses can enhance the guest checkout, leading to higher and improved customer satisfaction.

Conclusion
In the competitive landscape of e-commerce, implementing a guest checkout option emerges as a critical strategy for enhancing customer experience and driving conversions. By enabling shoppers to complete their purchases without the necessity of account creation, businesses can significantly diminish cart abandonment rates, often exacerbated by protracted registration processes. This streamlined approach not only meets the demands of modern consumers but also positions retailers to capitalize on potential sales that might otherwise be forfeited.
The article elucidates several key insights into the advantages of guest checkout, including its capacity to minimize friction in the purchasing process, elevate customer satisfaction, and cultivate repeat business. Research indicates that a substantial percentage of consumers favor guest checkout due to its efficiency and privacy; many abandon their carts when confronted with obligatory account creation. By adopting best practices such as:
- Minimizing required information
- Optimizing for mobile
- Ensuring payment security
retailers can effectively leverage the benefits of guest checkout to enhance their conversion rates.
Ultimately, the significance of guest checkout is paramount. It serves not only as a vital tool for improving immediate sales but also contributes to long-term customer loyalty and engagement. Retailers are urged to prioritize the implementation of effective guest checkout strategies, continuously testing and refining their processes to meet the evolving needs of consumers. Embracing this approach will not only enrich the shopping experience but also pave the way for sustained business growth in an increasingly digital marketplace.
Frequently Asked Questions
What is guest checkout in e-commerce?
Guest checkout is a functionality that allows shoppers to complete transactions without creating an account, enhancing convenience and speed during the online shopping process.
Why is guest checkout important?
Guest checkout is important because it reduces barriers to purchase, significantly decreasing cart abandonment rates. It improves the user experience and drives conversions, making it essential for successful e-commerce strategies.
What percentage of online shopping carts are abandoned due to payment process issues?
Research indicates that 70% of online shopping carts are abandoned due to inadequate payment processes, with mandatory account creation being a significant obstacle for many customers.
How does guest checkout impact transaction times?
Guest checkout can significantly reduce transaction times; for example, PayPal's Fastlane service has recorded a 40% reduction in visitor transaction times, enhancing the overall user experience.
Who benefits from guest checkout options?
Guest checkout options benefit privacy-conscious shoppers and those seeking quick transactions, as nearly half of online consumers prefer these alternatives due to their efficiency and minimal requirements for personal information.
What are the potential drawbacks of guest checkout for businesses?
The potential drawbacks include the loss of valuable customer data that could be used for marketing initiatives, as guest checkout does not require account creation.
How can guest checkout influence customer loyalty?
By facilitating a seamless purchasing experience, guest checkout can help convert first-time shoppers into loyal customers, ultimately boosting overall sales and customer retention.
