Overview
Mastering CRO training is crucial for the success of DTC brands. It centers on optimizing user experience to elevate conversion rates through systematic analysis and strategic implementation. Understanding user behavior and continuously testing strategies can lead to remarkable improvements in sales and customer satisfaction. Effective CRO has the potential to significantly boost revenue by aligning marketing efforts with consumer psychology and leveraging data-driven insights.
To truly grasp the impact of CRO, consider this: brands that invest in understanding their customers often see a direct correlation between optimized user experiences and increased sales. By focusing on user behavior, brands can tailor their strategies to meet consumer needs, ultimately enhancing satisfaction and loyalty.
In conclusion, the path to increased revenue lies in mastering CRO. By aligning marketing strategies with insights derived from consumer psychology, brands can not only improve conversion rates but also foster long-term relationships with their customers. Embrace the power of CRO and watch your brand thrive.
Introduction
The digital marketplace is evolving at an unprecedented pace. For direct-to-consumer (DTC) brands, mastering conversion rate optimization (CRO) is essential for survival and growth. By focusing on user experience and leveraging data-driven insights, companies can significantly enhance their online performance and drive sales.
However, as the landscape becomes increasingly competitive, how can brands effectively implement CRO strategies that not only attract visitors but also convert them into loyal customers? This article delves into key practices for mastering CRO training, offering actionable insights that can transform the way DTC brands approach their marketing efforts.
Understanding the importance of CRO is crucial. Brands that prioritize user experience and data analytics are better positioned to thrive in this dynamic environment. With the right strategies in place, DTC brands can not only increase their conversion rates but also foster lasting customer relationships.
Understand the Fundamentals of Conversion Rate Optimization
CRO training is a systematic approach designed to boost the percentage of website visitors who complete desired actions, like making purchases or signing up for newsletters. At the heart of effective CRO training lies a deep understanding of user experience (UX), which plays a pivotal role in determining success rates. As we look ahead to 2025, the significance of UX in enhancing CRO training cannot be overstated; a smooth and intuitive user experience is essential for optimizing results.
Key elements of CRO training involve:
- Scrutinizing user behavior
- Pinpointing bottlenecks in the sales funnel
- Implementing strategies that enhance the overall user experience
For example, a well-optimized landing page that clearly communicates value propositions and features persuasive calls-to-action can dramatically improve success metrics. Brands like Warby Parker exemplify this approach by streamlining their online shopping experience, resulting in increased sales and greater customer satisfaction.
Furthermore, industry leaders stress the necessity of aligning UX with CRO training strategies. Effective UX design can elevate sales figures by as much as 400%, underscoring the need for DTC companies to adopt user-centered strategies. As Ken Zhou, a notable figure in the industry, aptly puts it, "Driving traffic without optimizing your site is like pouring water into a leaky bucket." He further emphasizes, "CRO training focuses on maximizing the value of the traffic you already have," which highlights the critical need to integrate UX principles into CRO efforts to ensure that every visitor counts.
However, it’s vital to acknowledge that some CRO initiatives, if not executed with care, can negatively impact user experience. Striking a balance between persuasive design and usability is crucial for achieving optimal results.
In conclusion, mastering the fundamentals of CRO training requires a profound understanding of user experience, data analytics, and the psychological triggers that influence consumer behavior. By focusing on these elements, DTC companies can establish a robust foundation for their enhancement efforts, ultimately leading to improved transaction success and increased revenue.

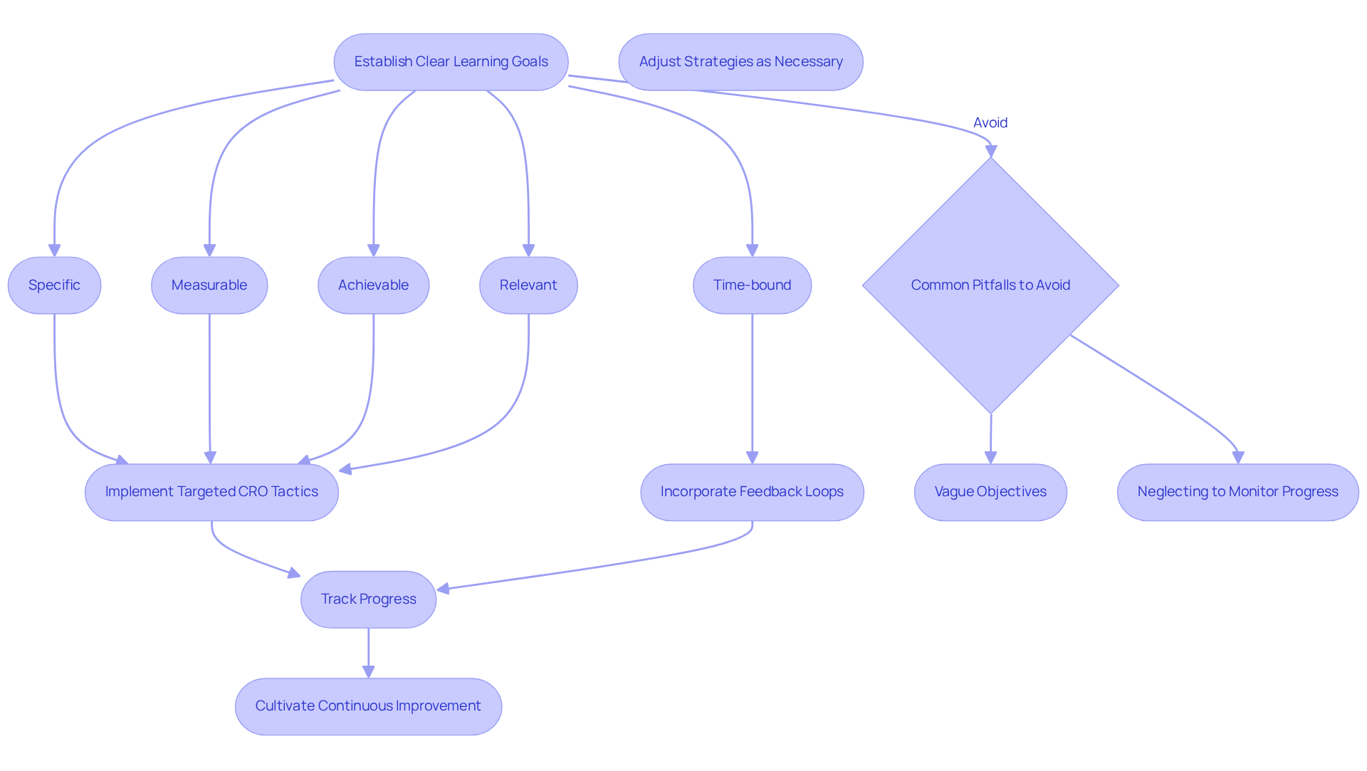
Establish Clear Learning Goals for Effective CRO Training
To maximize the effectiveness of CRO training, establishing clear learning goals is essential. These goals must be Specific, Measurable, Achievable, Relevant, and Time-bound (SMART). For example, a DTC company might aim to increase its success percentage by 15% within six months by implementing targeted CRO tactics. By defining such objectives, teams can concentrate their efforts on the most impactful areas, track their progress, and adjust strategies as necessary.
Incorporating regular feedback loops and performance metrics into the training process is equally important. This approach enables teams to refine their skills and adapt to evolving market conditions. Research indicates that CRO is a critical metric for exceptional marketers who know how to devise strategies that drive results. Parah Group's comprehensive strategy ensures that paid advertisements and landing pages are perfectly aligned, fostering significant growth and improved success for DTC companies. The high ROI associated with CRO strategies means that investments in training and implementation can yield substantial returns over time.
However, common pitfalls in goal-setting, such as establishing vague objectives or neglecting to monitor progress, can undermine the effectiveness of CRO training. By avoiding these mistakes and embracing a robust testing approach, companies can cultivate a culture of continuous improvement, leading to substantial increases in success metrics. This proactive stance not only enhances performance but also positions organizations to thrive in a competitive landscape.

Implement Continuous Testing and Iteration for Optimal Results
Creating a culture of ongoing testing and iteration is crucial for maximizing conversion outcomes. Regularly conducting A/B tests, multivariate tests, and user feedback sessions allows companies to gather actionable insights on effective strategies. For instance, a $30M clothing label partnered with Parah Group and saw a remarkable 35% increase in engagement rates after launching a revamped homepage that highlighted social validation, refined product pricing, and gamified the progress bar for free shipping thresholds. Similarly, Grab Green, a $15M cleaning product company, boosted their average order value (AOV) by 80% through strategic testing of free shipping thresholds and the introduction of bundles and multi-packs to encourage larger purchases.
By meticulously analyzing results and implementing data-informed modifications, companies can achieve gradual performance enhancements. Documenting the outcomes of each test and sharing insights across teams cultivates a collaborative learning environment that strengthens overall strategy. This iterative approach not only optimizes user experience but also aligns marketing efforts with evolving consumer preferences, ultimately driving sustained growth. Research indicates that 90% of companies view their CRO programs as valuable or highly valuable for achieving strategic objectives, underscoring the importance of ongoing testing in improving success rates. Parah Group's focus on profitability and sustainable development through innovative CRO strategies exemplifies how DTC companies can enhance their performance and achieve substantial revenue growth.

Leverage Data-Driven Insights and Consumer Psychology in CRO
To enhance success initiatives, companies must leverage data-informed insights while thoroughly understanding consumer behavior. This involves analyzing user behavior through tools like heatmaps, session recordings, and analytics platforms to uncover patterns and preferences. For instance, recognizing that consumers are significantly influenced by social proof can motivate companies to prominently display customer reviews and testimonials on their product pages, thereby boosting credibility and trust. Clients typically experience an average return of $9 for every $1 spent on CRO training strategies, highlighting the effectiveness of these efforts.
Moreover, employing psychological concepts such as scarcity, reciprocity, and loss aversion can greatly impact success metrics. Brands like Amazon effectively harness these principles by showcasing limited-time offers and emphasizing popular products, which cultivates a sense of urgency and drives immediate purchases. As noted by CRO experts, "Understanding precisely what your users do, why they do it, and how to influence their actions is the key to achieving higher ROI and sustained success." By merging data insights with psychological strategies, direct-to-consumer (DTC) companies can craft more engaging and persuasive user experiences, ultimately leading to higher conversion rates and fostering long-term customer loyalty. However, brands must exercise caution in applying these principles, as improper implementation can result in diminished returns.

Conclusion
Mastering Conversion Rate Optimization (CRO) is not just beneficial; it’s essential for direct-to-consumer (DTC) brands that want to enhance their online performance and maximize revenue. A successful CRO strategy relies on a deep understanding of user experience, data analytics, and consumer psychology. By integrating these elements, brands can effectively convert website visitors into loyal customers, ensuring that every interaction is optimized for success.
Key insights highlight the importance of setting clear, measurable objectives for CRO training. Continuous testing and iteration are necessary to refine strategies, and leveraging data-driven insights is invaluable for understanding consumer behavior. Each of these components plays a critical role in identifying bottlenecks, enhancing user experiences, and ultimately driving higher conversion rates. Successful DTC brands exemplify how these best practices can lead to significant improvements in engagement and sales.
In today’s rapidly evolving digital landscape, the ability to adapt and optimize is paramount. DTC brands must embrace a culture of continuous improvement, utilizing CRO principles to drive sustainable growth. By prioritizing user experience and employing data-informed strategies, brands can enhance their conversion rates and foster long-term customer loyalty, positioning themselves for success well into the future.
Frequently Asked Questions
What is Conversion Rate Optimization (CRO) training?
CRO training is a systematic approach aimed at increasing the percentage of website visitors who complete desired actions, such as making purchases or signing up for newsletters.
Why is user experience (UX) important in CRO training?
User experience is crucial in CRO training because it significantly affects success rates. A smooth and intuitive user experience is essential for optimizing results.
What are the key elements of CRO training?
Key elements of CRO training include scrutinizing user behavior, pinpointing bottlenecks in the sales funnel, and implementing strategies that enhance the overall user experience.
How can a well-optimized landing page impact conversion rates?
A well-optimized landing page that clearly communicates value propositions and features persuasive calls-to-action can dramatically improve success metrics.
Can you provide an example of a brand that effectively uses CRO strategies?
Warby Parker is an example of a brand that streamlines its online shopping experience, leading to increased sales and greater customer satisfaction.
What is the relationship between UX design and sales figures?
Effective UX design can elevate sales figures by as much as 400%, demonstrating the importance of aligning UX with CRO training strategies.
What does Ken Zhou say about traffic and site optimization?
Ken Zhou states that "Driving traffic without optimizing your site is like pouring water into a leaky bucket," emphasizing the need to maximize the value of existing traffic through CRO training.
What should be considered when implementing CRO initiatives?
It's important to strike a balance between persuasive design and usability, as poorly executed CRO initiatives can negatively impact user experience.
What foundational elements should DTC companies focus on for successful CRO?
DTC companies should focus on understanding user experience, data analytics, and the psychological triggers that influence consumer behavior to establish a robust foundation for enhancement efforts.
