Overview
This article delineates the concept of a Unique Selling Proposition (USP) in marketing, particularly within the realm of Direct-to-Consumer (DTC) brands. It underscores the critical role a USP plays in differentiating a brand from its competitors and in attracting a loyal customer base.
To effectively convey this, the article outlines a methodical approach:
- It emphasizes the necessity of gathering customer insights to understand their needs and preferences.
- It advocates for a thorough analysis of competitors to identify market gaps.
- Following this, the article stresses the importance of crafting a clear and compelling USP, utilizing effective messaging that resonates with the target audience.
- Additionally, it warns against common pitfalls that brands often encounter in this process.
By highlighting these steps, the article demonstrates how a well-defined USP can significantly enhance brand loyalty and profitability, ultimately guiding brands to achieve a competitive edge in the marketplace.
Introduction
Defining a Unique Selling Proposition (USP) is crucial for Direct-to-Consumer (DTC) brands aiming to carve out their niche in a crowded marketplace. A well-articulated USP not only attracts customers but also fosters loyalty by clearly communicating the unique benefits of a product or service. However, the challenge lies in crafting a message that resonates authentically with consumers while standing out against competitors. How can brands effectively identify and communicate their USP to ensure they remain relevant and compelling in an ever-evolving market?
To capture attention, it is essential to recognize that a distinct USP sets the foundation for a brand's identity. This unique differentiation not only draws in potential customers but also cultivates a loyal following. As the marketplace becomes increasingly saturated, the ability to articulate what makes a brand unique is more important than ever.
Building interest involves understanding the nuances of consumer preferences and market dynamics. By leveraging data and case studies, brands can uncover insights that inform their USP development. This data-driven approach not only enhances credibility but also aligns the brand's offerings with consumer expectations.
Generating desire is about translating the USP into compelling messaging that resonates with the target audience. Brands must communicate their unique benefits in a way that speaks directly to consumer needs and aspirations. This requires a deep understanding of the audience and a commitment to authenticity in messaging.
Finally, prompting action is crucial for converting interest into engagement. Brands should provide clear calls to action that encourage consumers to explore their offerings further. By reinforcing the USP throughout the customer journey, brands can ensure they remain top-of-mind and relevant in an ever-evolving market.
Understand the Unique Selling Proposition (USP) and Its Importance
A Unique Selling Proposition (USP) is a definitive statement that articulates the unique benefits and features of your product or service, distinguishing it from competitors. It answers the crucial question: 'Why should a client choose your brand over others?'
It is vital to define USP in marketing, as understanding your unique selling proposition not only attracts clients but also retains them by providing a compelling reason to engage with your company. A robust USP can significantly boost conversion rates, resonating with the needs and desires of your target audience, ultimately enhancing profitability without incurring additional advertising costs.
In the context of Direct-to-Consumer (DTC) brands, a well-defined USP can greatly improve brand recognition and foster client loyalty. This makes it essential to define USP in marketing as a key element of your strategy. By clearly conveying what sets your brand apart, you empower consumers to make informed choices, reinforcing their connection to your brand.

Identify Your USP: Connect with Customers and Analyze Competition
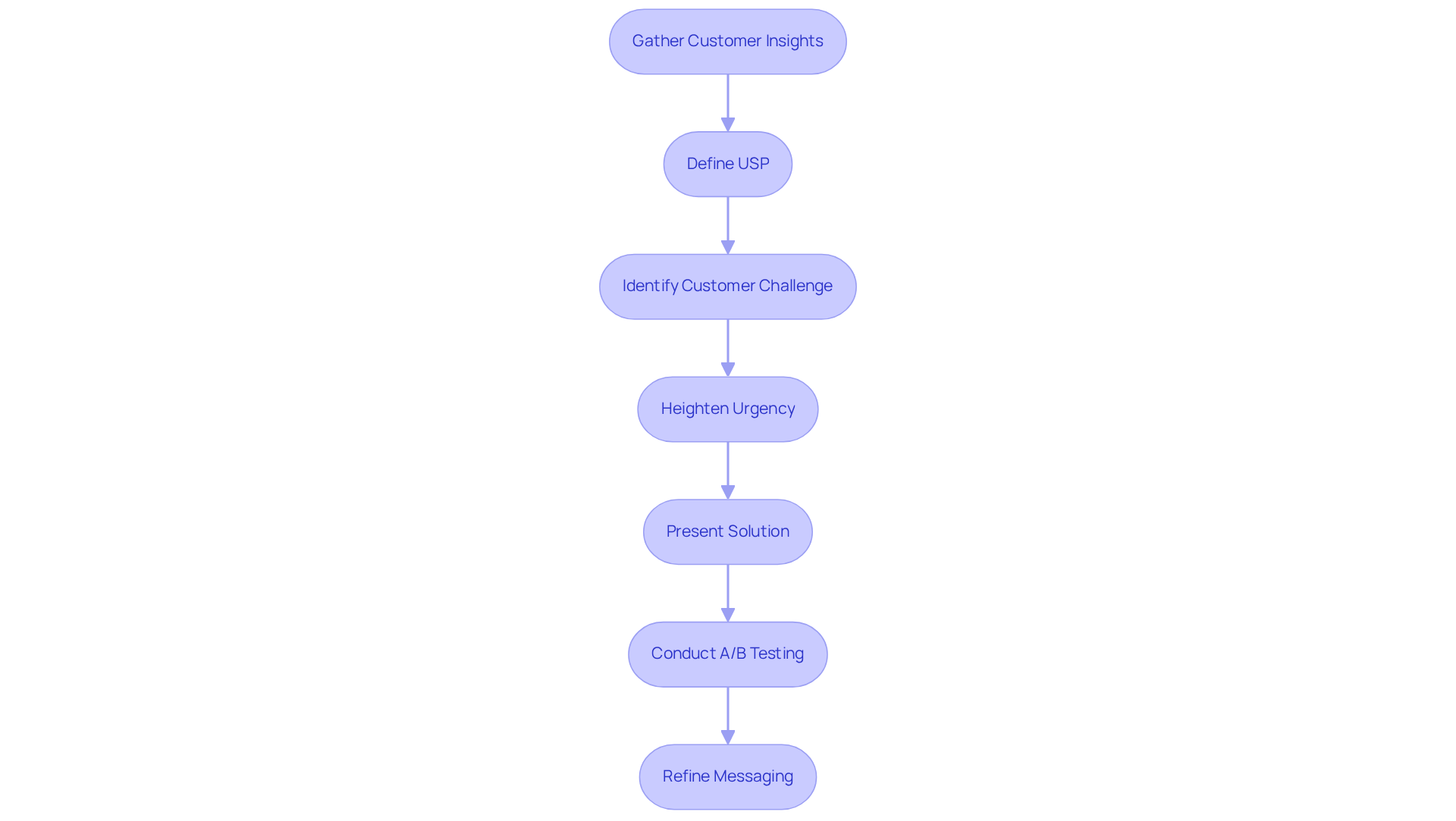
To effectively define USP in marketing, it is imperative to engage with your clients through surveys, interviews, and feedback forms. This method uncovers their pain points, preferences, and the aspects they value most in a product or service. Notably, 17% of U.S. customers would stop engaging after just one negative experience, which underscores the critical role of customer feedback to define USP in marketing.
Concurrently, conduct a comprehensive competitor analysis to understand how similar companies position themselves in the market. Identify gaps in their offerings or messaging that your company can leverage. Tools like SWOT analysis (Strengths, Weaknesses, Opportunities, Threats) can provide a clear visualization of your brand's standing relative to competitors. For instance, 71% of clients make purchasing decisions based on the quality of service, which underscores the need to define USP in marketing to align with client expectations.
As Shep Hyken states, "Customer service is the experience we provide to our client," emphasizing the connection between service quality and your USP. By synthesizing insights from client feedback and competitive analysis, you can distinctly define USP in marketing, showcasing what makes your identity unique and valuable to your target audience.
This strategic approach not only enhances your market positioning but also cultivates client loyalty, as brands that consistently meet consumer needs can secure significant competitive advantages. Furthermore, ongoing evaluation and refinement of your USP are essential to adapt to the evolving market dynamics.

Craft Your USP: Utilize Customer Insights and Effective Messaging
After gathering insights, the next imperative is to define USP in marketing. Begin with a clear outline to define USP in marketing by highlighting the unique advantages your offering provides, drawing from client feedback and market analysis. Employ straightforward, impactful language that resonates with your target audience.
Implement the 'Problem-Agitate-Solution' framework:
- First, identify a challenge your customers face.
- Then heighten the urgency of that pain point.
- Finally, present your offering as the ideal solution.
This method not only clarifies your messaging but also enhances its memorability across various marketing channels, including your website and social media platforms.
To ensure effectiveness, conduct A/B testing on different iterations of your USP to ascertain which version connects most effectively with your audience. Utilize the performance data to continuously refine your messaging, aligning it with consumer preferences and market dynamics.

Avoid Common Pitfalls: Ensure Your USP is Authentic and Effective
When you define USP in marketing, it is imperative to avoid common pitfalls such as making exaggerated claims or misaligning your USP with your actual service offerings. Authenticity is paramount; consumers are adept at detecting insincerity, which can severely undermine your company's reputation. To effectively define USP in marketing, it must genuinely reflect the value of your offering and resonate with the expectations of your target audience.
Parah Group's case studies illustrate that companies that successfully communicate authenticity not only cultivate trust but also enhance loyalty among clients. For example, a $30M apparel company experienced a 35% increase in conversion rates after implementing strategies like:
- Redesigning the homepage to emphasize social proof and reviews
- Minimizing unnecessary pop-ups
- Optimizing product pricing
Moreover, it is crucial to avoid being overly broad or vague; specificity is essential to define USP in marketing and craft a memorable and impactful message. It is vital to regularly revisit and refine how you define USP in marketing based on customer feedback and market dynamics to ensure it remains relevant and effective. Companies that prioritize authenticity can significantly influence their profitability; 88% of consumers consider authenticity vital in their purchasing decisions, while 85% of millennials and Gen Z highlight its importance in their choices.
By concentrating on these elements, you can define USP in marketing to create a compelling unique selling proposition that distinguishes you in a crowded marketplace, similar to the brands that have collaborated with Parah Group to enhance their profitability through innovative CRO strategies.

Conclusion
Defining a Unique Selling Proposition (USP) is an essential step for Direct-to-Consumer (DTC) brands striving to distinguish themselves in a competitive market. A well-articulated USP not only sets a brand apart from its competitors but also provides a compelling reason for consumers to select a specific product or service. By comprehending and effectively communicating what makes a brand unique, businesses can cultivate deeper connections with their audience, ultimately enhancing conversion rates and fostering customer loyalty.
Key strategies for identifying and crafting a robust USP have been emphasized throughout this article:
- Engaging with customers through feedback
- Conducting comprehensive competitor analysis
- Employing frameworks such as Problem-Agitate-Solution
Furthermore, the significance of authenticity cannot be overstated; consumers appreciate genuine representations of a brand’s offerings, and maintaining specificity in messaging is crucial for resonating with the target audience.
In conclusion, the journey of defining a USP transcends mere marketing; it involves forging a meaningful relationship with customers and establishing a brand’s identity in the marketplace. As DTC brands navigate the intricacies of consumer preferences and competition, the insights provided in this guide serve as a roadmap for developing a powerful USP. By prioritizing authenticity and persistently refining their messaging, brands can not only enhance their visibility but also cultivate enduring trust and loyalty among their customers.
Frequently Asked Questions
What is a Unique Selling Proposition (USP)?
A Unique Selling Proposition (USP) is a definitive statement that highlights the unique benefits and features of a product or service, distinguishing it from competitors.
Why is defining a USP important in marketing?
Defining a USP is crucial in marketing because it attracts clients and helps retain them by providing a compelling reason to engage with a company. A strong USP can boost conversion rates and resonate with the target audience's needs and desires.
How does a USP impact conversion rates and profitability?
A robust USP can significantly enhance conversion rates by appealing to the target audience, ultimately improving profitability without incurring additional advertising costs.
What role does a USP play for Direct-to-Consumer (DTC) brands?
For Direct-to-Consumer (DTC) brands, a well-defined USP improves brand recognition and fosters client loyalty, making it an essential element of their marketing strategy.
How does a clear USP benefit consumers?
By clearly conveying what sets a brand apart, a USP empowers consumers to make informed choices, reinforcing their connection to the brand.
