Overview
This article examines the average e-commerce conversion rates across various industries, highlighting that the overall average stands at 2.9%. Notably, significant variations exist depending on the sector, with:
- Fashion conversion rates ranging from 1.5% to 2.5%
- Electronics conversion rates from 1% to 1.5%
To substantiate these findings, the article presents case studies and statistics that demonstrate how targeted strategies—such as website optimization and personalized marketing—can enhance conversion rates and boost overall profitability for direct-to-consumer brands.
Introduction
Understanding the nuances of e-commerce conversion rates is essential for businesses determined to excel in a competitive online environment. As companies increasingly depend on digital platforms for sales, comprehending the performance across various industries can provide invaluable insights for optimizing marketing strategies and enhancing customer engagement. Notably, average conversion rates differ significantly—from the fashion industry's 1.5% to 2.5% to the electronics sector's lower figures. This disparity raises a critical question: how can brands pinpoint the right benchmarks and implement effective strategies to elevate their performance?
Understanding E-Commerce Conversion Rates: Definition and Importance
E-commerce success metrics are vital for assessing the proportion of visitors to an online shop who perform a desired action, such as making a purchase. This metric is essential for evaluating the and website performance. A heightened engagement level signifies that a larger share of visitors is interacting with the site and completing transactions, which is crucial for optimizing revenue without increasing advertising costs. For direct-to-consumer (DTC) enterprises, enhancing sales effectiveness can lead to considerable profitability improvements, particularly in a competitive landscape where customer acquisition costs are escalating.
Parah Group has effectively transformed the profitability of various DTC brands through innovative optimization techniques. For instance, a $30M clothing label witnessed a 35% increase in sales effectiveness following the launch of a redesigned homepage that highlighted social validation and refined product pricing. Similarly, a $15M cleaning product label enhanced its average order value (AOV) by 80% through strategic bundling and price testing, illustrating the tangible benefits of targeted conversion rate optimization (CRO) efforts.
By concentrating on sales metrics, companies can strategically allocate resources and refine their marketing initiatives, thereby enhancing overall performance. Notably, the average e-commerce conversion rate by industry for organic search is 2.7%, providing a benchmark for DTC brands to assess their performance. Furthermore, the typical U.S. add-to-cart percentage stands at 11%, underscoring the importance of compelling product pages in driving sales. Additionally, the average e-commerce conversion rate by industry indicates that the transformation percentage for paid search is 3.2%, highlighting how success rates vary by channel and their implications for marketing strategies.
Successful DTC brands have demonstrated that prioritizing sales optimization can yield substantial gains, with some achieving a 36% increase in return on investment (ROI) on advertisements. This underscores the importance of transformation metrics as a critical performance indicator for evaluating marketing effectiveness and fostering sustainable growth.

Average E-Commerce Conversion Rates by Industry: A Comparative Overview
Notable disparities are revealed in the average e-commerce conversion rate by industry, highlighting the differences in e-commerce success percentages across various sectors. The average transformation percentage among all fourteen sectors stands at 2.9%, providing a broader context for performance assessment.
In the fashion industry, success rates typically fluctuate between 1.5% and 2.5%, significantly surpassing the electronics sector, where averages range from 1% to 1.5%. Conversely, industries such as health and beauty frequently exhibit higher success percentages, ranging from 2% to 3%.
These variations can be attributed to multiple factors, including:
- Product type
- Customer engagement strategies
- Overall efficacy of marketing campaigns
For instance, direct-to-consumer (DTC) companies that employ personalized marketing and enhance user experience can achieve above-average success, particularly in competitive environments.
Case studies from Parah Group illustrate this concept effectively:
- A $30 million clothing label experienced a 35% increase in success metrics after implementing strategies like homepage redesigns that emphasized social proof and refined product pricing.
- Similarly, Grab Green, a $15 million cleaning product enterprise, boosted its average order value (AOV) by 80% through strategic bundling and price testing.
Moreover, AI-driven recommendations can elevate success percentages by as much as 30%, positioning them as a crucial asset for optimizing strategies. Understanding the average e-commerce conversion rate by industry is essential for companies to measure their performance against benchmarks, enabling them to set realistic objectives and implement targeted strategies for improvement.
As emphasized by industry experts, mastering e-commerce success metrics requires a blend of data-driven insights and customer-centric strategies, making it imperative for brands to continually refine their approaches to enhance profitability. Additionally, optimizing micro-conversions is critical, as highlighted by Hotjar, with a focus on these smaller actions leading to substantial overall enhancements.
With anticipated to reach $6.86 trillion by 2025, the importance of enhancing transaction efficiency in a growing market cannot be overstated.

Key Factors Influencing E-Commerce Conversion Rates: Insights and Strategies
E-commerce success metrics are profoundly influenced by several critical elements: website design, user experience, product pricing, and customer trust. A well-organized website that prioritizes ease of navigation significantly enhances user experience, leading to improved engagement rates.
For instance, companies that implement user-friendly designs and optimize for mobile—where 73% of traffic originates—often witness substantial growth in both engagement and sales. Furthermore, competitive pricing coupled with clear value propositions is essential for persuading customers to complete their purchases. Trust signals, including authentic , secure payment options, and transparent return policies, play a pivotal role in shaping consumer behavior and fostering loyalty.
Direct-to-consumer (DTC) companies must prioritize these elements to create a seamless shopping experience that drives sales. Parah Group underscores a comprehensive approach to conversion rate optimization (CRO), focusing on maximizing profitability through rigorous testing and data-informed strategies tailored to each entity's unique needs.
For example, companies that employ customized email sequences based on behavioral data have reported a 32% increase in engagement, underscoring the effectiveness of personalized communication. Moreover, conducting A/B testing allows companies to identify which strategies resonate most effectively with their audience, facilitating continuous improvement and ultimately enhancing success metrics.
Notably, CRO teams utilizing multivariate testing report a 19% increase in performance compared to those relying solely on A/B tests. Additionally, websites that adhere to accessibility standards such as WCAG and ADA achieve a 15% higher average success level, highlighting the importance of inclusive design. As we approach 2025, the emphasis on website design is expected to intensify, with companies that invest in user experience poised to significantly outpace their competitors.

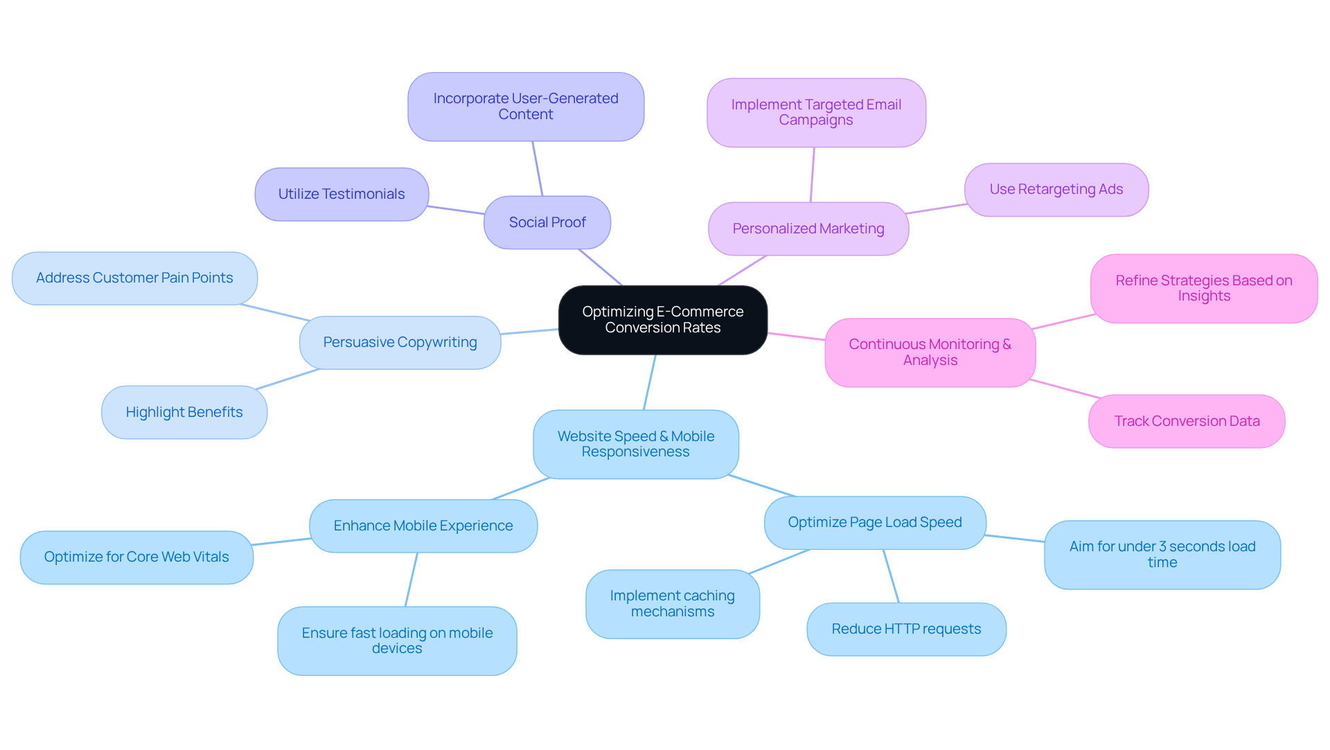
Effective Strategies for Optimizing E-Commerce Conversion Rates in DTC Brands
To enhance e-commerce success metrics, DTC brands must strategically consider a range of . First and foremost, optimizing website speed and mobile responsiveness is imperative; slow-loading pages can significantly elevate bounce rates. Moreover, employing persuasive copywriting that emphasizes benefits and addresses customer pain points can profoundly influence purchasing decisions. Additionally, leveraging social proof—such as testimonials and user-generated content—fosters trust and drives sales. Furthermore, implementing personalized marketing tactics, including targeted email campaigns and retargeting ads, is essential for re-engaging potential customers. Lastly, continuous monitoring and analysis of conversion data empower brands to refine their strategies and adapt to evolving consumer behaviors, ensuring sustained growth.

Conclusion
Understanding e-commerce conversion rates is essential for any business seeking to excel in the digital marketplace. These metrics are not merely numbers; they are key performance indicators that evaluate the effectiveness of marketing strategies and website performance. A thorough examination of average conversion rates across various industries reveals that tailored approaches can significantly boost sales outcomes, particularly for direct-to-consumer (DTC) brands.
The comparative analysis uncovers striking variations in conversion rates by industry, with the fashion and health sectors exhibiting higher success percentages compared to electronics. Critical factors such as website design, user experience, and customer engagement strategies significantly influence these rates. For instance, case studies from Parah Group illustrate how targeted optimization techniques can lead to remarkable improvements in sales effectiveness and average order value.
As e-commerce continues its upward trajectory, projected to reach $6.86 trillion by 2025, the imperative for brands to prioritize conversion rate optimization intensifies. Implementing effective strategies—such as:
- Enhancing website speed
- Leveraging social proof
- Utilizing personalized marketing
enables DTC brands not only to elevate their conversion rates but also to cultivate long-term customer loyalty. The insights provided serve as a strategic roadmap for businesses, underscoring the significance of data-driven decision-making in achieving sustainable growth.
Frequently Asked Questions
What is an e-commerce conversion rate?
An e-commerce conversion rate is a metric that measures the proportion of visitors to an online shop who perform a desired action, such as making a purchase.
Why are conversion rates important for e-commerce businesses?
Conversion rates are essential for evaluating the effectiveness of marketing strategies and website performance. Higher engagement levels indicate that more visitors are interacting with the site and completing transactions, which is crucial for optimizing revenue without increasing advertising costs.
How can improving conversion rates impact direct-to-consumer (DTC) brands?
Enhancing sales effectiveness can lead to significant profitability improvements for DTC brands, especially in a competitive market where customer acquisition costs are rising.
Can you provide an example of a successful conversion rate optimization (CRO) effort?
Yes, a $30M clothing label experienced a 35% increase in sales effectiveness after launching a redesigned homepage that emphasized social validation and optimized product pricing.
What are some strategies used to improve average order value (AOV)?
Strategic bundling and price testing are effective methods to enhance average order value, as demonstrated by a $15M cleaning product brand that increased its AOV by 80% through these tactics.
What is the average e-commerce conversion rate for organic search?
The average e-commerce conversion rate for organic search is 2.7%, which serves as a benchmark for DTC brands to evaluate their performance.
What percentage of visitors typically add items to their cart in the U.S.?
The typical add-to-cart percentage in the U.S. is 11%, highlighting the significance of compelling product pages in driving sales.
How does the conversion rate for paid search compare to organic search?
The average conversion rate for paid search is 3.2%, indicating that success rates can vary by channel and have implications for marketing strategies.
What kind of return on investment (ROI) can successful DTC brands achieve through sales optimization?
Successful DTC brands have reported up to a 36% increase in return on investment (ROI) on advertisements by prioritizing sales optimization.
What role do transformation metrics play in e-commerce?
Transformation metrics are critical performance indicators for evaluating marketing effectiveness and fostering sustainable growth in e-commerce.
