Overview
This article presents effective strategies for optimizing customer experience, underscoring the critical role of data-driven approaches, personalization, and seamless interactions across multiple channels. By showcasing compelling case studies, it illustrates remarkable improvements in conversion rates and customer loyalty.
These examples reveal how tailored experiences and innovative technologies significantly enhance overall client satisfaction, ultimately driving business growth. Engage with these insights to transform your customer experience strategy and achieve measurable results.
Introduction
In an increasingly competitive marketplace, businesses recognize that exceptional customer experience is not merely a luxury; it is an absolute necessity. As companies strive to enhance their interactions and relationships with consumers, the implementation of effective customer experience optimization strategies becomes paramount. This article explores ten innovative approaches that not only elevate customer satisfaction but also drive conversion rates and foster loyalty. However, as brands adopt these strategies, they often encounter the challenge of aligning their efforts with evolving consumer expectations. How can they ensure that their initiatives resonate with their target audience?
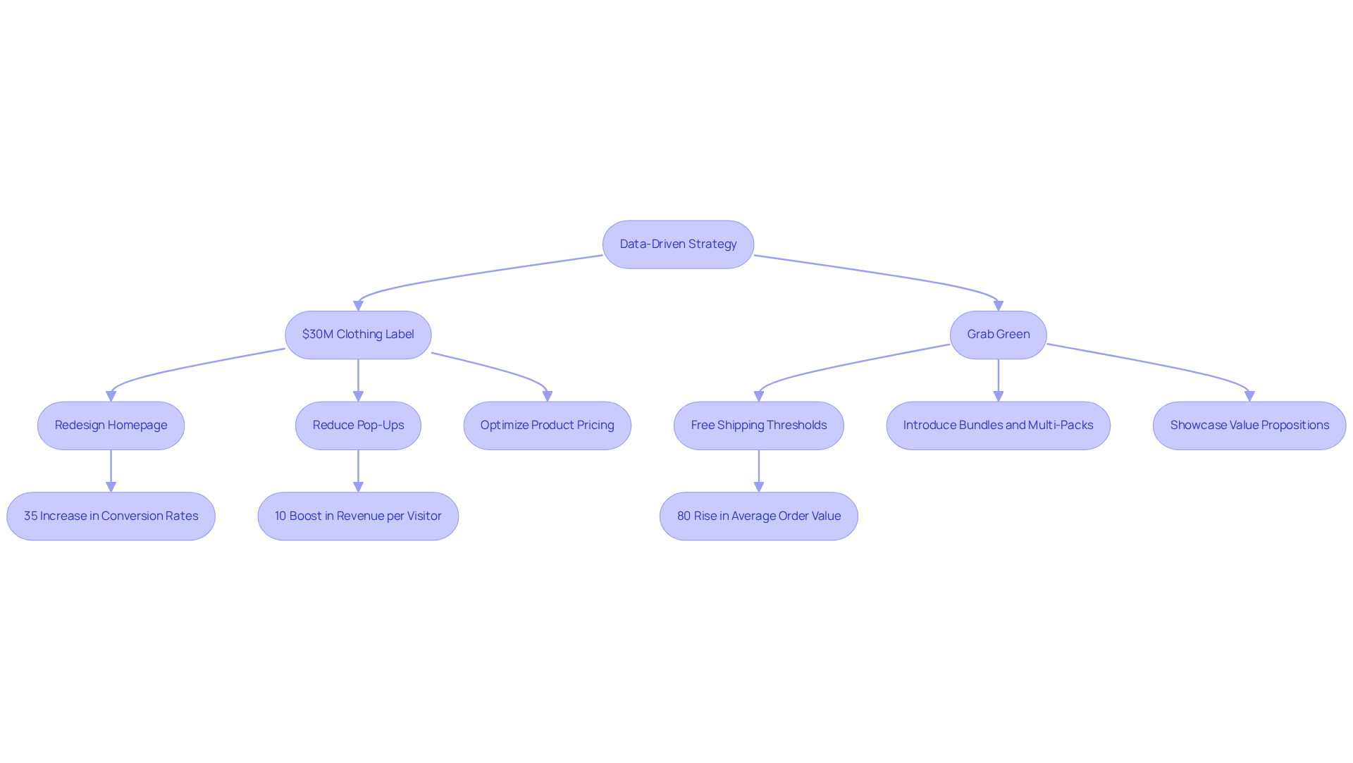
Parah Group: Data-Driven Strategies for Customer Experience Optimization
Parah Group adopts a robust, data-driven strategy for customer experience optimization, underscoring the importance of understanding consumer behavior through analytics. By leveraging user session recordings and conducting competitor analysis, they pinpoint critical areas for enhancement. This method not only amplifies user engagement but also propels conversion rates, ensuring that each interaction is fine-tuned for maximum impact.
For instance, a $30M clothing label witnessed a remarkable 35% increase in conversion rates and a 10% boost in revenue per visitor after implementing strategies such as:
- Redesigning their homepage to highlight social proof
- Reducing unnecessary pop-ups
- Optimizing product pricing
In a similar vein, Grab Green, a $15M cleaning product company, achieved an impressive 80% rise in average order value by experimenting with:
- Free shipping thresholds
- Introducing bundles and multi-packs
- Effectively showcasing value propositions on larger items
These transformative case studies exemplify how Parah Group implements customer experience optimization strategies to meet the distinct needs of DTC companies, solidifying its reputation as a leader in the CRO sector.

Leverage Customer Insights to Tailor Experiences
Utilizing user insights is essential for creating tailored experiences that resonate with individuals. By meticulously analyzing data from client surveys and feedback, companies can achieve customer experience optimization by pinpointing preferences and pain points, which enables them to effectively tailor marketing messages and product offerings. This strategic customization not only enhances customer experience optimization but also significantly boosts conversion rates.
Companies that prioritize personalization see benefits from customer experience optimization, resulting in an 8% increase in conversion rates and a 1.5 times higher loyalty rate compared to their peers. Furthermore, 90% of consumers express a preference for platforms that focus on customer experience optimization by offering personalized services, underscoring the importance of individualized interactions.
Parah Group's case studies illustrate this effect clearly; for instance, a $30M clothing line experienced a 35% rise in conversion rates after implementing strategies centered on social proof and refined pricing. Similarly, a $15M cleaning product line saw an 80% increase in average order value (AOV) by introducing bundles and free shipping thresholds.
As Jameel Sumra observes, "For DTC companies, data is power," emphasizing the necessity of utilizing client insights for ongoing growth. By fostering deeper connections through personalized experiences, companies drive customer experience optimization, which encourages repeat purchases and cultivates lasting loyalty, ultimately contributing to sustainable growth.

Implement Customer Journey Mapping for Enhanced Engagement
Journey mapping is an essential process that delineates the steps an individual undertakes from initial awareness to purchase and beyond. By visualizing this journey, companies can pinpoint critical touchpoints and reveal opportunities for enhancement. This strategic approach not only amplifies engagement but also effectively addresses client pain points.
For instance, organizations that have successfully implemented journey mapping have reported significant improvements in client satisfaction and loyalty. By focusing on the client journey, businesses can achieve customer experience optimization, creating a seamless and rewarding experience that ultimately drives higher conversion rates.
Investing in this mapping process enables brands to better understand their clients, resulting in tailored interactions that foster and nurture enduring relationships.

Create a Seamless Omnichannel Experience
Establishing a seamless omnichannel experience is essential for modern brands, necessitating the integration of various channels—such as online, mobile, and in-store—into a cohesive strategy. Customers must transition between these channels effortlessly, receiving consistent messaging and support throughout their journey. This approach not only enhances client satisfaction but also drives higher engagement and conversion rates. Brands that excel in omnichannel strategies often witness a significant boost in customer loyalty and retention.
For example, Parah Group has effectively transformed its direct-to-consumer (DTC) products by implementing innovative conversion rate optimization (CRO) strategies. A notable instance involves a $30 million apparel company that realized a remarkable 35% increase in conversion rates after revamping their homepage to highlight social proof and adjusting product pricing. Similarly, a cleaning product brand achieved an astounding 80% rise in average order value by experimenting with free shipping thresholds and introducing product bundles.
These proven strategies not only facilitate revenue growth but also enhance profitability, underscoring the profound impact of effective CRO on the overall client experience. By adopting such methodologies, brands can ensure they remain competitive and responsive to the evolving needs of their customers.

Collect and Analyze Customer Feedback for Continuous Improvement
Gathering client feedback through surveys, reviews, and direct interactions is not just beneficial; it is essential for understanding consumer perceptions. Analyzing this feedback enables brands to identify trends and pinpoint areas ripe for improvement. Notably, 67% of shoppers have indicated that a positive service interaction significantly influences their future purchasing behaviors, underscoring the importance of efficient feedback systems.
Adjusting offerings based on client feedback not only enhances service quality but also fosters a sense of value among clients; indeed, 86% of purchasers are willing to pay a premium for superior interactions. Furthermore, clients who rate a firm's service quality (CX) a perfect 10 are six times more likely to make repeat purchases, highlighting the critical role of service quality in nurturing loyalty and driving sales.
This iterative process not only enhances customer satisfaction but also leads to higher conversion rates, as clients feel their voices are acknowledged and valued. Organizations that prioritize client feedback can dramatically improve their performance metrics; those excelling in client experience see revenue growth 80% faster than their competitors.
For instance, customized client interactions can cultivate increased trust and loyalty, as illustrated in the case study on 'The Power of a Personal Touch.' By continually refining their strategies based on client feedback, companies can create a more engaging and adaptive experience, ultimately resulting in greater loyalty and increased sales.
To fully leverage these advantages, DTC brand owners must implement robust feedback mechanisms to effectively analyze consumer insights.

Optimize Key Touchpoints to Boost Customer Satisfaction
Key touchpoints—such as website landing pages, checkout processes, and service interactions—are pivotal in shaping client satisfaction. Parah Group's comprehensive Conversion Rate Optimization (CRO) strategies are designed to enhance these critical areas through rigorous testing and data-driven insights. By improving UI/UX design, streamlining processes, and ensuring responsive support, brands can significantly elevate the user experience. Notably, nearly 60% of digital consumers view usability as a defining feature of web and app design, highlighting the necessity for intuitive interfaces that align with user preferences.
Moreover, 86% of purchasers are willing to pay more for products and services when they receive outstanding service, underscoring the financial impact of enhancing these interactions. Brands that invest in these improvements often witness substantial increases in conversion rates and client loyalty. A well-organized UI not only facilitates navigation but also fosters trust; 94% of users demonstrate greater loyalty to companies that maintain transparency regarding their policies and operations.
Furthermore, 57% of consumers will abandon a company after just one negative encounter, emphasizing the critical need for consistency in client interactions. By focusing on these essential touchpoints and leveraging Parah Group's proven methodologies, companies can achieve customer experience optimization, fostering positive engagements that encourage repeat transactions and enhance overall profitability. To identify areas for improvement, consider conducting regular UI/UX audits.

Overcome Challenges in Customer Experience Optimization
DTC companies frequently encounter challenges such as elevated customer acquisition costs (CAC), low conversion rates, and ineffective marketing strategies. These obstacles necessitate a comprehensive strategy aimed at customer experience optimization to enhance client satisfaction. By leveraging data analysis and understanding consumer behavior, companies can achieve customer experience optimization to tailor their approaches to meet client expectations. Notably, 65% of consumers anticipate personalized interactions, and organizations excelling in personalization can achieve 40% higher revenue compared to their competitors.
To effectively tackle high CAC, brands should adopt several key strategies:
- Personalized Onboarding: With 71% of customers expecting customized onboarding experiences, investing in tailored tutorials and resources can significantly boost customer satisfaction and retention. Companies that focus on customer experience optimization during onboarding experience a 92% higher likelihood of subscription renewals.
- A seamless omnichannel strategy facilitates customer experience optimization by allowing customers to engage with brands across multiple platforms, thereby enhancing engagement and retention rates. Research shows that client retention is 90% higher in omnichannel experiences.
- Continuous testing and refinement through regular A/B testing of marketing strategies can contribute to customer experience optimization by identifying what resonates best with clients, ultimately improving conversion rates and reducing CAC.
- Leveraging Retail Partnerships: Collaborating with major retailers can increase visibility and accessibility, thereby lowering CAC by capitalizing on existing foot traffic and brand awareness.
Brands like Mailchimp exemplify the benefits of a client-focused approach with customer experience optimization, utilizing data to inform product development and support services, resulting in improved user satisfaction and loyalty. By implementing these strategies, DTC brands can not only mitigate the effects of rising CAC but also promote sustainable growth and profitability.

Integrate New Technology for Enhanced Customer Experience
Incorporating advanced technologies such as AI-driven chatbots and tailored recommendation systems is essential for customer experience optimization and significantly enhances client satisfaction. These innovations streamline interactions, delivering personalized recommendations that align with individual preferences.
For example, Sephora's AI-powered chatbot has resulted in an 11% increase in conversion rates by offering customized product suggestions, thereby demonstrating the effectiveness of AI in driving sales. Research reveals that 73% of customers believe AI can positively influence their experience, underscoring the growing acceptance of these technologies.
Moreover, AI-powered personalization can lead to a revenue increase of up to 15%, illustrating the financial advantages of these solutions. Case studies from Parah Group further highlight the impact of strategic optimizations:
- A $30M apparel company saw a 35% rise in conversion rates following homepage redesigns and gamified shipping thresholds.
- A $15M cleaning product label boosted its average order value by 80% through effective bundling techniques.
By leveraging AI-driven technologies alongside established customer experience optimization strategies, brands not only enhance engagement and satisfaction but also foster loyalty among clients, ultimately resulting in higher conversion rates and sustained business growth.

Foster a Customer-Centric Culture for Lasting Impact
Establishing a client-focused culture is essential for customer experience optimization and enhancing client satisfaction across all organizational levels. This objective can be achieved through:
- Comprehensive employee training
- Fostering open communication
- Aligning business goals with client needs
When staff grasp the significance of client interactions, they are more inclined to engage in strategies that elevate satisfaction and loyalty. Research demonstrates that companies with a strong focus on customer experience optimization can generate up to 5.7 times more revenue than their competitors. Furthermore, organizations investing in employee training report a 73% increase in client loyalty and sales.
For instance, companies like Zappos illustrate that empowering staff through training leads to exceptional service, significantly boosting company reputation and profitability. By prioritizing customer experience optimization through client satisfaction training, businesses can cultivate a culture that not only meets but surpasses client expectations, ultimately propelling long-term success.

Measure the Impact of Customer Experience Initiatives
To effectively assess the influence of client engagement initiatives, companies must establish clear metrics such as:
- Net Promoter Score (NPS)
- Customer Satisfaction Score (CSAT)
- Conversion rates
Regular analysis of these metrics is essential; it allows companies to evaluate the effectiveness of their strategies and make informed, data-driven choices for future improvements. Notably, studies indicate that client-focused companies report profits 60 percent greater than those that do not prioritize client satisfaction.
Furthermore, firms concentrating on client interactions observe an 80 percent rise in revenue, underscoring the direct link between client satisfaction and business expansion. Additionally, 64 percent of clients are willing to invest more if their issues are addressed swiftly, and clients are 2.4 times more inclined to remain loyal to a company when their problems are handled rapidly.
Significantly, 52 percent of clients will switch to a rival if they have one unfavorable perception, highlighting the essential need for companies to focus on user experience to prevent losing clientele. By leveraging NPS and CSAT, companies can gain valuable insights into client sentiments and identify areas for enhancement.
Parah Group, as a specialist in Conversion Rate Optimization (CRO), emphasizes the significance of these metrics in fostering sustainable growth and profitability for DTC companies. Prominent brands have effectively employed these metrics to refine their client interaction approaches, demonstrating that a commitment to understanding and enhancing client relationships is crucial for ongoing profitability.
Moreover, having a designated customer experience leader can significantly enhance customer experience optimization initiatives, as evidenced by Parah Group's transformational case studies that showcase proven strategies for driving revenue growth.

Conclusion
Effective customer experience optimization is not merely a trend; it is a vital strategy for businesses striving to excel in a competitive landscape. By embracing a data-driven approach and leveraging insights from customer interactions, brands can significantly enhance their engagement, conversion rates, and overall satisfaction. The strategies discussed—from journey mapping to the integration of advanced technologies—illustrate the multifaceted nature of customer experience optimization and its profound impact on business success.
Key strategies have been highlighted, including:
- The necessity of personalized experiences
- Seamless omnichannel interactions
- Continuous collection and analysis of customer feedback
These elements are essential for identifying pain points and opportunities for improvement, enabling companies to tailor their offerings effectively. Case studies from Parah Group underscore the tangible benefits of these strategies, demonstrating how businesses can achieve remarkable increases in conversion rates and customer loyalty through systematic optimization.
The significance of prioritizing customer experience cannot be overstated. Companies that commit to understanding their customers and refining their interactions are likely to see improved satisfaction and retention rates, alongside enhanced profitability. By embracing these strategies and fostering a customer-centric culture, businesses will pave the way for sustainable growth and success. Brands are urged to take actionable steps today to optimize their customer experience, ensuring they remain competitive and responsive to evolving consumer expectations.
Frequently Asked Questions
What is the main strategy used by Parah Group for customer experience optimization?
Parah Group employs a robust, data-driven strategy that focuses on understanding consumer behavior through analytics, utilizing user session recordings and competitor analysis to identify areas for improvement.
How has Parah Group's approach impacted conversion rates and revenue for companies?
Companies implementing Parah Group's strategies have experienced significant increases in conversion rates and revenue. For example, a $30M clothing label saw a 35% increase in conversion rates and a 10% boost in revenue per visitor.
What specific strategies did the clothing label implement to achieve increased conversion rates?
The clothing label redesigned its homepage to highlight social proof, reduced unnecessary pop-ups, and optimized product pricing.
Can you provide an example of another company that benefited from Parah Group's strategies?
Yes, Grab Green, a $15M cleaning product company, achieved an 80% rise in average order value by experimenting with free shipping thresholds, introducing bundles and multi-packs, and effectively showcasing value propositions on larger items.
How important is leveraging customer insights for tailoring experiences?
Leveraging customer insights is crucial as it allows companies to create tailored experiences that resonate with individuals by analyzing data from client surveys and feedback, leading to enhanced customer experience optimization and increased conversion rates.
What are the benefits of prioritizing personalization in customer interactions?
Companies that prioritize personalization see an 8% increase in conversion rates and a 1.5 times higher loyalty rate compared to their peers. Additionally, 90% of consumers prefer platforms that focus on customer experience optimization through personalized services.
What is customer journey mapping and why is it important?
Customer journey mapping is the process of visualizing the steps an individual takes from initial awareness to purchase and beyond. It is important because it helps companies identify critical touchpoints and opportunities for enhancement, leading to improved client satisfaction and loyalty.
What outcomes can organizations expect from implementing journey mapping?
Organizations that successfully implement journey mapping often report significant improvements in client satisfaction and loyalty, as it enables them to create a seamless and rewarding experience that drives higher conversion rates.
