Overview
Responsive display ads are crucial for direct-to-consumer (DTC) brands seeking to boost profitability and engagement by adapting to diverse devices and consumer behaviors. These ads significantly enhance user experience and conversion rates through personalized messaging and strategic optimization.
Furthermore, they empower brands to leverage seasonal trends and data analytics, resulting in more effective advertising strategies. By embracing responsive display ads, DTC brands can not only improve their outreach but also refine their marketing efforts to align with consumer expectations.
Introduction
Responsive display ads have emerged as a transformative force for direct-to-consumer (DTC) brands aiming to enhance profitability in a highly competitive digital landscape. Their capacity to adapt seamlessly across various devices and formats presents a unique opportunity to engage consumers through personalized messaging that resonates. Yet, a crucial question persists: when is the optimal moment to deploy these versatile ads to maximize impact and drive sales?
This article examines ten pivotal scenarios that illustrate the strategic application of responsive display ads, demonstrating how DTC brands can effectively harness this powerful tool to elevate visibility, foster engagement, and ultimately, boost profitability.
Parah Group: Optimize Profitability with Responsive Display Ads
Responsive display advertisements are vital for DTC companies aiming to enhance profitability through impactful messaging across diverse screen sizes and formats. Their inherent flexibility enables companies to engage effortlessly with consumers, irrespective of the device in use. This not only elevates user experience but also significantly boosts sales rates, facilitating revenue growth without incurring additional advertising costs.
For instance, a $30M clothing label that partnered with Parah Group witnessed a 35% increase in sales rates after implementing tailored strategies, including:
- Optimized product pricing
- Gamified shipping thresholds
- Personalized messaging
Marketing experts emphasize that understanding when to use responsive display ads to improve profitability is essential; Venesha Brooks asserts, 'Personalization is the key to customer experience,' highlighting the importance of customized messaging in enhancing engagement and returns on investment.
Effective execution of responsive advertising has proven to elevate conversion rates for DTC companies, particularly in 2025, raising the question of when to use responsive display ads to focus on personalized and relevant messaging. By leveraging adaptive visual advertisements, companies can cultivate a more dynamic marketing strategy that not only meets consumer needs but also boosts overall profitability.
However, DTC companies must also address potential challenges, such as ensuring their ads are optimized for various platforms and maintaining a consistent voice across all channels. By tackling these considerations thoughtfully, brands can maximize the effectiveness of their responsive advertisements, akin to the results achieved by the brands featured in Parah Group's case studies.

Enhance Flexibility: Use Responsive Display Ads Across Devices
Responsive ads are designed to automatically adjust their size, appearance, and format for any device—be it a smartphone, tablet, or desktop. This adaptability is crucial in today’s multi-device landscape, where maintaining visual appeal and functionality can significantly influence user engagement and success rates.
Companies employing adaptive advertising have reported impressive results, including a 35% increase in customer engagement rates after implementing comprehensive conversion rate optimization (CRO) strategies. This underscores the power of these ads in driving customer actions.
Furthermore, digital marketing experts assert that utilizing multi-device advertising strategies is essential for capturing and retaining consumer attention in a fiercely competitive market.
Case studies reveal that businesses optimizing their advertising through meticulous testing and data-driven decisions have experienced notable revenue growth and enhanced profitability. Such consistency not only elevates user experience but also increases conversion potential, making responsive visual ads an indispensable asset for direct-to-consumer (DTC) companies aiming to refine their advertising strategies.
To effectively implement responsive promotional ads, DTC business owners should explore various ad formats and designs to determine when should you use responsive display ads that resonate best with their audience across different devices, aligning with a comprehensive approach to CRO that maximizes existing resources.

Broaden Your Reach: Target a Wider Audience with Responsive Display Ads
Responsive advertising empowers companies to extend their reach by dynamically adapting to various ad placements across the web. This flexibility enables ads to appear on a wide array of websites and apps, significantly enhancing visibility among potential customers who may not engage with traditional advertising methods. By leveraging this broader visibility, companies can effectively attract new clients and increase traffic to their websites.
Current trends indicate that DTC companies are asking when should you use responsive display ads to enhance their digital marketing strategies. With the Display Network reaching over 90% of internet users monthly, the potential for capturing attention is substantial. Effective campaigns, such as those executed by Parah Group, illustrate that merging responsive display ads with strategic performance metric enhancements can lead to notable growth in brand awareness and customer engagement. For instance, a $30M clothing label that revamped its homepage, adjusted product pricing, and gamified the progress bar for free shipping limits saw a 35% increase in sales rates, underscoring the effectiveness of integrating visibility with successful CRO strategies.
Advertising professionals stress the significance of understanding when should you use responsive display ads to reach broader audiences, highlighting that these ads dynamically adjust to maximize visibility and engagement, thereby significantly boosting conversion rates. As digital advertising continues to evolve, the ability to modify and enhance ad placements in real-time is crucial for companies striving to remain competitive in a saturated marketplace. By adopting responsive advertising, DTC companies can not only enhance their visibility but also foster stronger connections with their target audiences, ultimately driving profitability and sustainable growth. Moreover, an ongoing CRO program facilitates data-driven decisions that contribute to long-term business growth while minimizing customer acquisition costs.

Drive Performance: Leverage Responsive Display Ads for Better Results
Responsive advertisement formats empower companies to significantly enhance their advertising performance through the strategic application of machine learning. By 2025, these ads will harness advanced algorithms to optimize ad delivery based on real-time user interactions, ensuring that the most effective variations reach the right audiences at the optimal times. This focused approach is projected to improve click-through rates, with responsive advertisements achieving an impressive average CTR of 0.49%, compared to a mere 0.06% for conventional banner ads.
Moreover, direct-to-consumer (DTC) companies that leverage machine learning in their advertising strategies can anticipate substantial improvements in conversion rates, as these ads dynamically adapt to user behavior and preferences. Digital marketing experts underscore that this level of personalization and efficiency in ad delivery is vital for maximizing campaign effectiveness and driving higher returns on investment.
As the digital landscape continues to evolve, the integration of machine learning in adaptive advertising will serve as a crucial differentiator for companies aiming to enhance their marketing strategies and achieve sustainable growth.

Adapt to Consumer Behavior: Utilize Responsive Display Ads Effectively
Responsive display ads can be tailored to mirror consumer behavior and preferences, empowering companies to craft more personalized advertising experiences. By meticulously analyzing data on user interactions and preferences, businesses can refine their ad content, messaging, and visuals to resonate more profoundly with their target audience. This adaptability not only amplifies engagement but also fosters a stronger connection between the company and its consumers.
At Parah Group, we implement a robust five-step process within our Conversion Rate Optimization strategies, guaranteeing that every facet of your advertising aligns with consumer psychology. Our validated case studies demonstrate how these customized approaches have resulted in significant revenue growth and enhanced profitability for DTC companies, highlighting when you should use responsive display ads as an indispensable element of your marketing strategy.

Maximize ROI: Optimize Ad Spend with Responsive Display Ads
Responsive display ads are meticulously designed to optimize return on investment (ROI), ensuring that advertising budgets are utilized to their fullest potential. By leveraging automated bidding strategies, companies can dynamically adjust their ad spend based on real-time performance data, directing resources to the most impactful placements and formats. This data-driven methodology facilitates continuous optimization, guaranteeing that each dollar spent contributes meaningfully to achieving targeted outcomes.
Notably, AI-powered advertising platforms can enhance success rates by 20-30% compared to conventional techniques, underscoring the efficiency of these approaches for direct-to-consumer (DTC) companies. For instance, Parah Group successfully aided a $30M clothing label in boosting its sales rate by 35% through strategic homepage redesigns and optimized pricing.
Furthermore, additional case studies demonstrate how companies like Grab Green and STRNG Seeds improved their average order values and conversion rates through targeted advertising efforts. Financial analysts emphasize that efficient ad spend strategies are paramount in today’s competitive landscape, where maximizing every advertising dollar is essential for sustained growth.
DTC companies can optimize their promotional efforts and significantly enhance their marketing outcomes, leading to the question of when should you use responsive display ads.

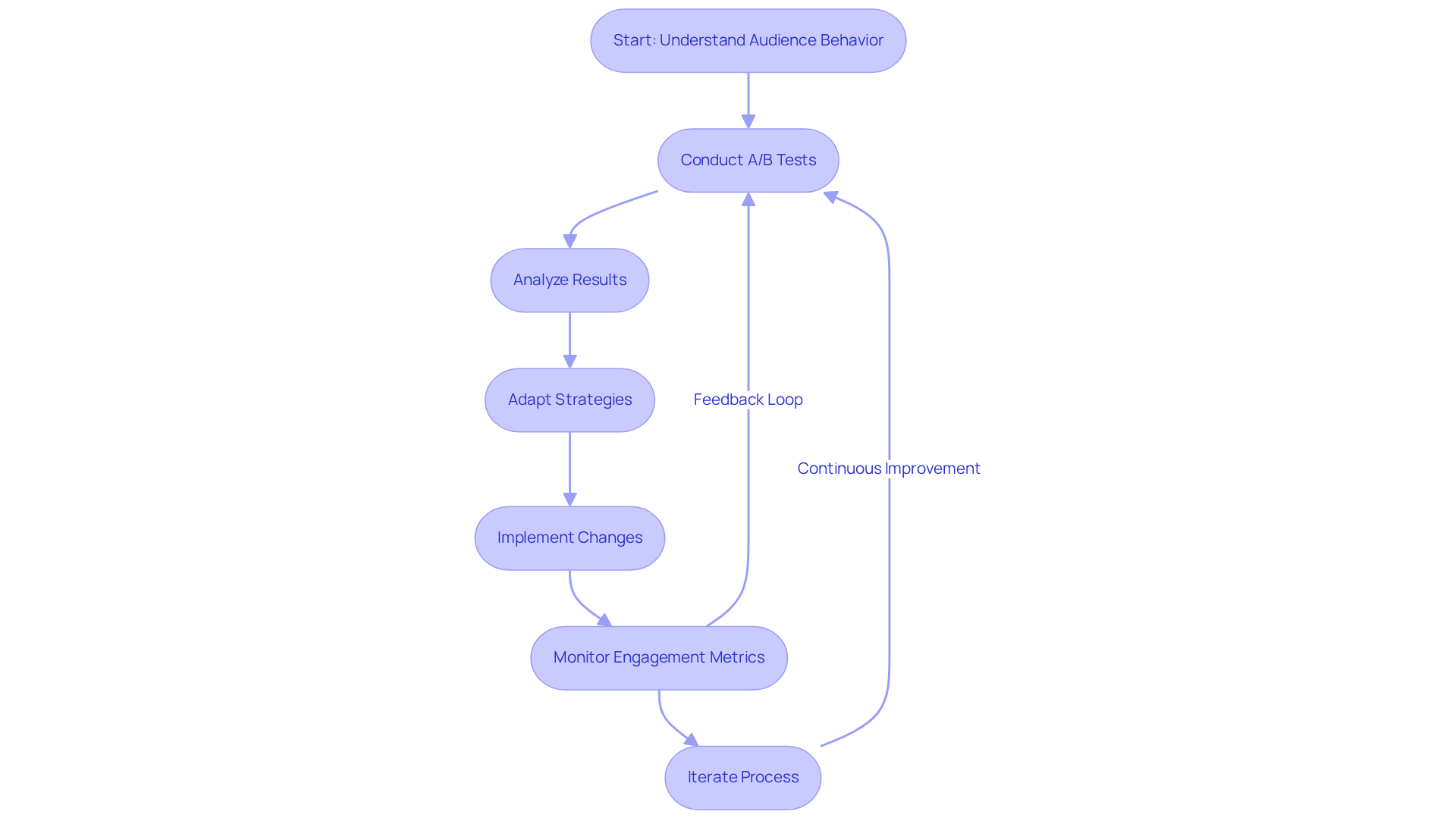
Test and Iterate: Improve Engagement with Responsive Display Ads
To maximize the effectiveness of responsive display ads, companies must understand when to use responsive display ads by adopting a test-and-iterate strategy, a fundamental principle of Conversion Rate Optimization (CRO) championed by Parah Group. By conducting A/B tests on various advertising elements, brands can pinpoint which components resonate most effectively with their audience, thereby fostering substantial growth and heightened engagement rates. This iterative process not only encourages continuous enhancement of engagement metrics but also ensures that ads remain relevant and impactful over time.
Marketing experts assert that understanding audience behavior is paramount; as Michael Lykke Aagaard emphasizes, comprehending the target audience's perspective is vital for making informed marketing decisions. Moreover, the prevailing trend in digital advertising highlights the necessity of adapting strategies based on real-time data and performance metrics. Notably, a 59% increase in conversion is observed when a search is initiated following exposure to a display ad linked to that search.
By consistently testing ad variations, direct-to-consumer (DTC) companies can identify when to use responsive display ads to significantly boost their conversion rates, ultimately driving enhanced profitability and growth. Parah Group's holistic approach to CRO empowers companies to leverage insights gleaned from comprehensive testing, transforming their profitability. With the Google Display Network comprising over 3 million inventory partners, the potential audience reach for responsive promotional ads is substantial, underscoring the importance for companies to utilize these insights for optimal outcomes.

Leverage Data Analytics: Inform Your Strategy with Responsive Display Ads
Data analytics is fundamental to understanding when should you use responsive display ads. By examining performance metrics such as impressions, clicks, and outcomes, companies gain invaluable insights into consumer behavior and the effectiveness of their advertising strategies.
For example, Parah Group's collaboration with a $30M clothing line involved strategic homepage redesigns and optimized pricing, which culminated in a remarkable 35% increase in conversion rates and a 10% rise in revenue per visitor.
In a similar vein, a $15M cleaning product company adopted free shipping thresholds and bundling options, resulting in an impressive 80% increase in average order value (AOV).
These insights not only inform future advertising strategies but also empower companies to make data-driven decisions that enhance their overall marketing efforts and yield superior outcomes.
Parah Group's distinctive approach to conversion rate optimization emphasizes profitability and sustainable growth, distinguishing it from competitors in the marketplace.

Capitalize on Seasons: Use Responsive Display Ads for Timely Campaigns
Responsive display advertisements prove to be particularly effective for seasonal campaigns, allowing companies to seize timely opportunities. By crafting ads that embody seasonal themes or promotions, businesses can effectively engage consumers during peak shopping periods. This strategic alignment with seasonal trends not only enhances visibility but also boosts conversion rates. Therefore, it is imperative for DTC companies to synchronize their advertising initiatives with seasonal dynamics, ensuring they capitalize on these critical moments in the market.

Boost Brand Visibility: Strengthen Recognition with Responsive Display Ads
Responsive advertising serves as a pivotal mechanism for enhancing visibility, delivering consistent messaging across diverse platforms. This uniform exposure not only fortifies brand recognition but also significantly increases the likelihood that consumers will recall and choose your brand during their purchasing journey.
Direct-to-consumer (DTC) companies that effectively harness responsive promotional ads can cultivate enduring customer loyalty, as these advertisements foster a cohesive experience that resonates deeply with consumers. A notable example is the collaboration between Parah Group and a $30M clothing brand, which resulted in a remarkable 35% increase in conversion rates, attributed to refined messaging and strategic enhancements.
This case underscores the transformative potential of adaptive ads in achieving substantial results. To maximize the effectiveness of your responsive display ads, it's important to understand when should you use responsive display ads by prioritizing the alignment of your messaging with insights derived from successful case studies, ensuring it resonates with prevailing market trends and consumer expectations.

Conclusion
Responsive display ads serve as crucial instruments for direct-to-consumer (DTC) brands aiming to bolster profitability and engage their audiences effectively. By harnessing these adaptive formats, companies can guarantee that their messaging resonates across diverse devices and platforms, ultimately driving higher conversion rates and cultivating customer loyalty. The inherent flexibility and personalization of responsive ads not only enhance user experiences but also substantially contribute to revenue growth.
Throughout this article, several pivotal scenarios illustrate the strategic deployment of responsive display ads. From optimizing ad spend through data-driven decisions to leveraging machine learning for enhanced performance, each point underscores the necessity of comprehending consumer behavior and market dynamics. The successful case studies highlighted, including the remarkable outcomes of a $30M clothing label, exemplify the tangible benefits of implementing responsive advertising strategies tailored to specific audience needs and seasonal trends.
In conclusion, the importance of responsive display ads is paramount for DTC brands striving to excel in a competitive landscape. By adopting a proactive approach that encompasses continuous testing, data analytics, and seasonal alignment, companies can maximize their advertising effectiveness. Embracing these strategies not only amplifies brand visibility but also lays the groundwork for sustained profitability and growth. It is imperative for brands to acknowledge the transformative potential of responsive display ads and incorporate them into their marketing efforts for optimal results.
Frequently Asked Questions
What are responsive display ads and why are they important for DTC companies?
Responsive display ads are advertisements that automatically adjust their size, appearance, and format to fit various devices. They are crucial for direct-to-consumer (DTC) companies as they enhance profitability through impactful messaging and improve user experience across different screen sizes, ultimately boosting sales rates.
How can responsive display ads increase sales for DTC companies?
By implementing tailored strategies such as optimized product pricing, gamified shipping thresholds, and personalized messaging, DTC companies can significantly increase their sales. For example, a clothing label that partnered with Parah Group saw a 35% increase in sales rates after using these strategies.
What role does personalization play in the effectiveness of responsive display ads?
Personalization is key to enhancing customer experience and engagement. Customized messaging helps improve returns on investment, making it essential for DTC companies to focus on personalized and relevant advertising to elevate conversion rates.
What challenges do DTC companies face when using responsive display ads?
DTC companies must ensure their ads are optimized for various platforms and maintain a consistent brand voice across all channels. Addressing these challenges thoughtfully can maximize the effectiveness of their responsive advertisements.
How do responsive display ads enhance visibility for companies?
Responsive advertising allows companies to dynamically adapt their ads to various placements across the web, significantly increasing visibility among potential customers. This flexibility enables ads to appear on a wide range of websites and apps, attracting new clients and increasing website traffic.
What are the benefits of using multi-device advertising strategies?
Multi-device advertising strategies are essential for capturing and retaining consumer attention in a competitive market. Companies that employ these strategies have reported impressive results, including a 35% increase in customer engagement rates, which underscores the effectiveness of responsive display ads in driving customer actions.
How can DTC business owners effectively implement responsive promotional ads?
DTC business owners should explore various ad formats and designs to determine which responsive display ads resonate best with their audience across different devices. This should be part of a comprehensive approach to conversion rate optimization (CRO) that maximizes existing resources.
What impact do responsive display ads have on brand awareness and customer engagement?
By merging responsive display ads with strategic performance metrics, companies can experience notable growth in brand awareness and customer engagement. Effective campaigns demonstrate that these ads significantly boost conversion rates and foster stronger connections with target audiences.
