Overview
The article presents essential conversion rate optimization (CRO) strategies specifically tailored for direct-to-consumer (DTC) brands, underscoring the potential of these methods to significantly boost profitability and user engagement. By elaborating on various techniques—such as A/B testing, persuasive copywriting, and personalized user experiences—the article demonstrates that the implementation of data-driven strategies can yield substantial improvements in conversion rates and foster overall business growth. This approach not only captures attention but also builds interest in how DTC brands can leverage these strategies for enhanced performance.
Introduction
In the fiercely competitive landscape of direct-to-consumer (DTC) brands, the ability to convert visitors into loyal customers is paramount. Conversion rates directly impact profitability, making it essential for brands to adopt effective strategies that not only attract but also engage and retain their audience. This article delves into ten essential conversion rate optimization (CRO) strategies designed to empower DTC brands to enhance their online presence and drive substantial growth. However, with a plethora of tactics available, how can brands discern which approaches will yield the most significant results?
Parah Group: Comprehensive CRO Services for DTC Brands
Parah Group commands attention with its comprehensive suite of CRO services, meticulously designed for DTC brands. With a proven track record of driving revenue growth and enhancing profitability, Parah Group stands as an authority in the field. Their offerings include:
- User session recordings
- Competitor analysis
- Persuasive copywriting
- UI/UX design
- Customer surveys
- Ongoing A/B testing
This holistic approach guarantees that every facet of a client's website and marketing strategy is fine-tuned using conversion rate optimization strategies for maximum conversion rates and average order values (AOV).
By harnessing data-driven strategies and insights from consumer psychology, Parah Group empowers companies to enhance profitability using conversion rate optimization strategies without incurring additional advertising expenses. This innovative approach not only optimizes performance but also positions clients for sustainable growth in a competitive marketplace. Engage with Parah Group to transform your brand's potential into reality.

Optimizely: A/B Testing for Enhanced User Engagement
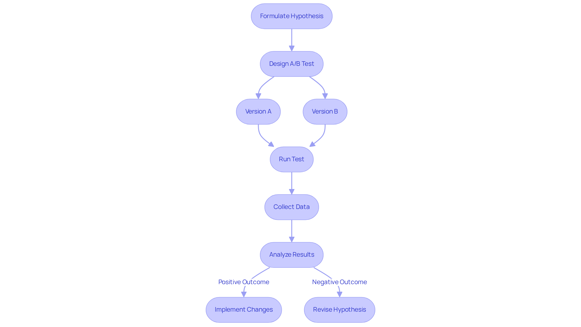
Optimizely emerges as a leading platform for A/B testing, enabling DTC companies to investigate diverse iterations of their web pages. By analyzing user interactions with various elements, brands can pinpoint which designs, copy, or layouts yield the highest engagement and success. This iterative methodology encourages continuous improvement, allowing websites to adapt and evolve based on authentic user feedback and behavior.
Current trends indicate that effective A/B testing strategies focus on single-variable tests to isolate the impact of specific modifications. This approach guarantees statistically significant outcomes by conducting tests over an entire business cycle and leveraging insights from previous experiments to inform future testing. Notably, the median landing page conversion rate hovers around 2.35%, while the top 10% surpass 11.45%. A striking example is Yuppiechef, which recorded a 100% increase in new signups following the removal of the navigation bar from their landing page, illustrating the power of reducing distractions.
Moreover, Parah Group's comprehensive conversion rate optimization strategies emphasize rapid testing and the alignment of paid advertisements with landing pages, showcasing their capacity to enhance profitability for DTC companies. Case studies reveal that businesses have achieved significant revenue growth through improved user experiences. Maintaining a consistent testing cadence is vital for nurturing a culture of experimentation and ongoing enhancement.
However, companies must remain vigilant against common A/B testing pitfalls, such as prematurely halting tests or altering traffic sources mid-experiment, to ensure reliable results. By implementing these strategies, DTC companies can boost user engagement, ultimately driving increased transaction rates and fostering sustainable growth.

Hotjar: Heatmaps for Analyzing User Behavior
Heatmaps serve as a powerful visual tool, effectively illustrating user interactions on websites by showcasing where visitors click, scroll, and invest their time. For direct-to-consumer (DTC) companies, this information is invaluable, allowing them to discern which elements capture attention and which are neglected. By leveraging heatmap insights, companies can implement informed design modifications that significantly enhance user experience and drive sales.
Research indicates that design adjustments based on heatmap data can boost user engagement, with numerous companies reporting increased sales as a direct result. Notably, recent findings suggest that optimizing busy sections of a website can lead to improvements ranging from 15% to 30% in successful transactions. Furthermore, companies that effectively utilize heatmaps can anticipate a marked enhancement in their overall performance metrics, underscoring the critical role of data-driven design in the competitive DTC landscape.
At Parah Group, we incorporate these data-informed insights into our comprehensive conversion rate optimization strategies, ensuring that every design decision is strategically aligned to maximize success rates and enhance overall profitability.

Copy.ai: Persuasive Copywriting to Drive Conversions
Copy.ai is an essential tool for companies aiming to craft compelling text that resonates with their target audience. By leveraging AI-driven insights, DTC companies can develop impactful headlines, product descriptions, and calls to action that effectively convey value and stimulate transactions. Strong copywriting not only captures attention but also fosters trust, guiding users toward making a purchase.
For example, in our collaboration with a $30M apparel company, we redesigned their homepage to emphasize social proof and customer reviews, resulting in a remarkable 35% increase in conversion rates. Similarly, for a $15M cleaning product line, we executed strategic copy enhancements alongside pricing optimizations, leading to an impressive 80% rise in average order value. These case studies illustrate how compelling copywriting, when integrated with effective conversion rate optimization strategies, can significantly enhance a DTC company's profitability and drive substantial revenue growth.
To maximize the impact of your copy, it is advisable to test various headlines and calls to action to determine which resonates most effectively with your audience.

SurveyMonkey: Collecting Customer Feedback for Insights
SurveyMonkey empowers DTC companies to gather invaluable customer feedback through surveys, which are essential for effective conversion rate optimization strategies. By posing targeted questions, brands can unearth insights into customer satisfaction, preferences, and pain points. Such information is crucial for making informed decisions regarding website enhancements, product offerings, and marketing strategies.
Parah Group adopts a holistic and data-driven approach to conversion rate optimization strategies, emphasizing the application of consumer psychology to enhance profitability. Their five-step process ensures that insights derived from customer feedback are integrated into comprehensive plans that drive revenue growth. By leveraging these insights, DTC companies can implement proven conversion rate optimization strategies that lead to increased success and sustainable growth.

Google PageSpeed Insights: Optimizing Website Speed
Google PageSpeed Insights serves as an essential tool for evaluating website performance and providing actionable recommendations to enhance loading times. A faster website not only elevates user satisfaction but also reduces exit rates and increases transaction likelihood—critical factors for DTC companies aiming for sustainable growth. In our collaboration with a $30M clothing label, we undertook a comprehensive overhaul of their homepage to optimize loading speeds, resulting in a remarkable 35% increase in sales. By prioritizing site speed optimization, organizations can facilitate seamless navigation, which translates to enhanced conversion rate optimization strategies and maximized profitability.
Parah Group's holistic approach to conversion rate optimization strategies underscores the necessity of such enhancements, as they are pivotal in driving substantial growth and aligning paid advertising efforts with landing page performance. Our methodologies encompass rigorous testing and data analysis to pinpoint the most effective strategies, ensuring that each optimization contributes to a robust return on investment (ROI).

Trustpilot: Leveraging Social Proof to Boost Credibility
Trustpilot serves as a vital platform for direct-to-consumer (DTC) companies, enabling them to showcase customer reviews and ratings, thus transforming feedback into a powerful tool for establishing credibility and trust. Positive reviews function as social proof, significantly impacting potential customers' purchasing decisions. Research reveals that products with over 1,000 verified reviews can boost purchase likelihood by more than 60%.
Moreover, companies that adeptly display customer testimonials may experience improvements in their success metrics by up to 15%. For example, Parah Group's collaboration with a $30 million clothing label resulted in a remarkable 35% increase in conversion rate optimization strategies after optimizing their homepage to highlight social proof and reviews. Similarly, Grab Green, a $15 million cleaning product brand, implemented strategies that emphasized value propositions and customer feedback, culminating in an 80% increase in average order value (AOV).
As consumers increasingly favor peer recommendations over traditional advertising, integrating Trustpilot reviews into marketing strategies becomes indispensable. This integration not only bolsters credibility but also instills confidence among prospective buyers, ultimately driving higher conversion rate optimization strategies and enhancing overall sales.
Furthermore, addressing negative reviews is essential; they provide a balanced perspective on customer feedback. Approaches such as responding to unfavorable feedback with transparency and offering solutions can significantly enhance a company's reputation and foster trust.

Dynamic Yield: Personalization for Improved User Experience
Dynamic Yield serves as a powerful personalization platform that empowers DTC companies to create tailored experiences for their users. By harnessing user data, these companies can customize content, product recommendations, and promotional offers to align with individual preferences and behaviors. This strategic focus not only enhances user experience but also significantly boosts engagement metrics, as customers are more likely to engage with companies that resonate with their needs.
For instance, personalized experiences can yield a remarkable 202% increase in response rates compared to standard calls to action. Additionally, a cosmetics company that shifted to first-party data for audience segmentation experienced a 19% rise in return on ad spend, highlighting the financial advantages of effective personalization.
Given that 73% of consumers expect companies to understand their needs, adopting a robust personalization strategy along with effective conversion rate optimization strategies is vital for DTC companies aiming to foster deeper connections and drive higher conversions.
Parah Group amplifies these initiatives through comprehensive conversion rate optimization strategies, focusing on maximizing profitability and promoting sustainable growth. By integrating rigorous testing and data-driven insights, Parah Group guarantees that personalization efforts are not only effective but also in harmony with broader business objectives. Delivering relevant content is crucial to mitigate user frustration and enhance engagement, ensuring that personalization provides genuine value.

Shopify: Streamlining Checkout Processes for Higher Conversions
Shopify serves as a robust platform for DTC companies aiming to enhance their checkout processes. By streamlining the steps necessary to finalize a purchase and providing multiple payment options, brands can significantly mitigate cart abandonment rates. Recent statistics indicate that the global online shopping cart abandonment rate for 2024 stands at 70.19%, with complex checkout experiences cited as a leading cause of this phenomenon. Notably, 21% of shoppers abandon their carts due to lengthy or convoluted checkout processes, and the average checkout flow encompasses 5.2 steps, with 8 form fields recommended to minimize checkout effort. An efficient checkout experience not only elevates user satisfaction but also contributes to a substantial increase in conversion rate optimization strategies, making it a critical area for improvement.
Implementing strategies such as guest checkout options is essential, as 25% of respondents abandon their carts due to the requirement of account creation. Additionally, clear cost disclosures can further enhance the checkout process, addressing common issues that lead to cart abandonment. By prioritizing these optimizations, DTC companies can effectively recover lost revenue, estimated at $260 billion annually, while also fostering customer loyalty.
Parah Group's comprehensive approach to conversion rate optimization strategies underscores the necessity of aligning paid advertisements with landing pages, ensuring that every facet of the customer journey is optimized for maximum profitability. DTC companies can leverage proven conversion rate optimization strategies that have resulted in significant revenue growth for clients, including a 35% increase in conversion rates and a 10% rise in revenue per visitor, to refine their checkout processes and enhance overall profitability.

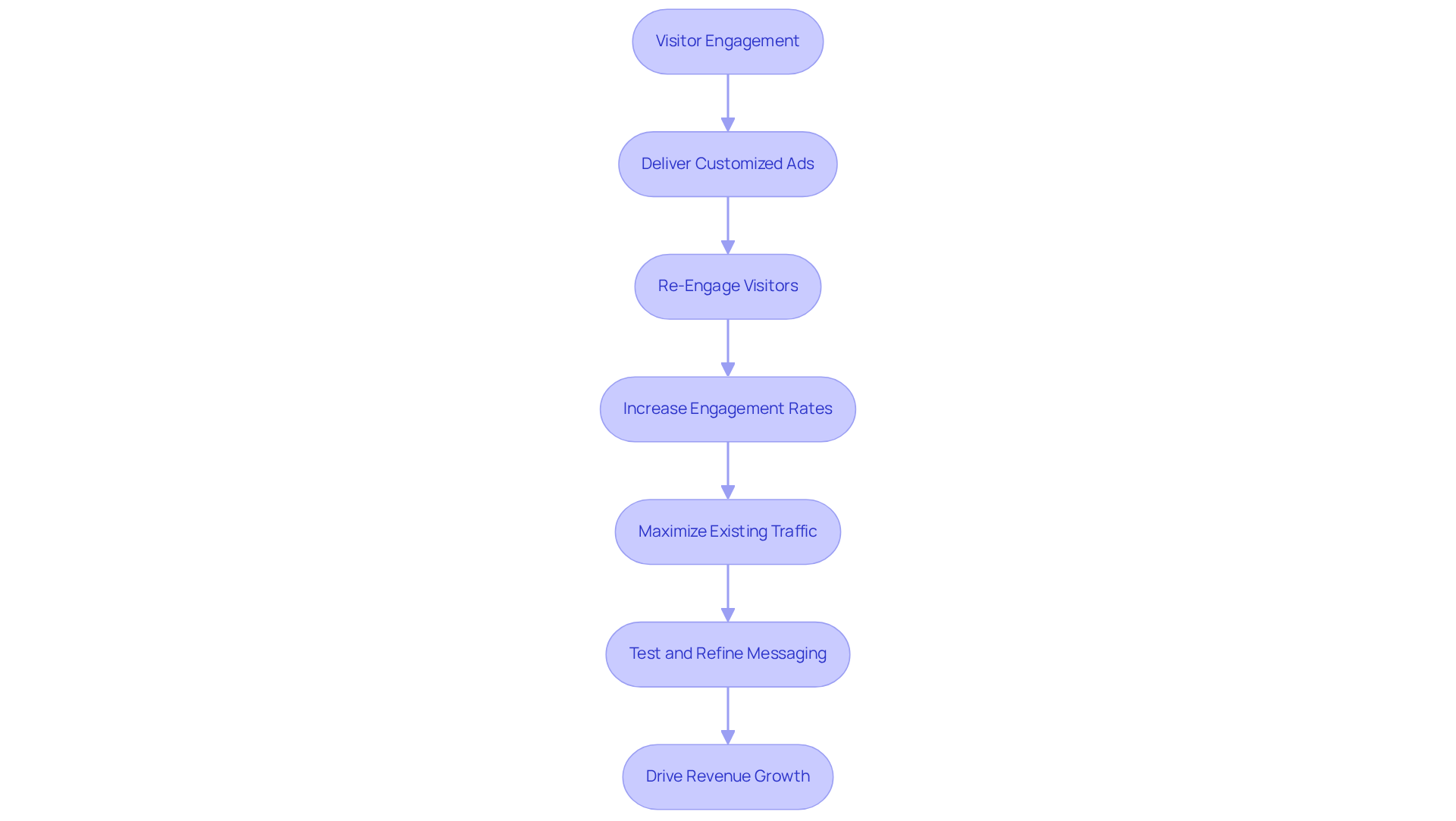
AdRoll: Retargeting Strategies to Re-Engage Visitors
AdRoll serves as a powerful retargeting platform that empowers DTC companies to reconnect with visitors who have previously engaged with their websites. By delivering customized ads across various platforms, brands effectively remind potential customers of their products, encouraging them to return and complete their purchases. This approach leverages prior interest, significantly enhancing success rates.
For instance, companies employing retargeting strategies have reported improvements in success metrics of up to 150%, highlighting the profound impact of re-engaging former visitors. Additionally, companies that utilize tailored messaging in their retargeting efforts experience increased engagement rates, further amplifying the likelihood of successful outcomes.
By focusing on users who have shown interest—such as those who added items to their cart but did not finalize the transaction—AdRoll aids DTC companies in maximizing their existing traffic, transforming potential losses into profitable sales. As industry experts note, "Remarketing campaigns can bring back 26% of visitors, increasing the likelihood of conversions and enhancing overall sales performance." This underscores the importance of not only re-engaging visitors but also improving product recognition and customer loyalty through effective remarketing strategies.
Furthermore, Parah Group's comprehensive conversion rate optimization strategies, which involve rigorous testing and alignment of paid ads with landing pages, can significantly enhance retargeting efforts. For example, in a case study involving a $30M clothing label, optimizing product pricing and leveraging social proof led to a 35% increase in conversion rates.
By implementing conversion rate optimization strategies, DTC companies can drive revenue growth and improve profitability. To maximize the impact of retargeting, brands should continually test and refine their messaging based on customer behavior and preferences.

Conclusion
Implementing effective conversion rate optimization strategies is crucial for direct-to-consumer (DTC) brands aiming to thrive in a competitive landscape. By leveraging a variety of approaches—from A/B testing and heatmaps to persuasive copywriting and customer feedback—brands can enhance user engagement and significantly boost their sales performance. The integration of these strategies not only optimizes the customer journey but also drives sustainable growth and profitability.
Key insights throughout the article highlight the importance of tailored solutions, such as:
- using platforms like Optimizely for A/B testing
- Hotjar for heatmap analysis
- SurveyMonkey for gathering customer insights
Each tool and strategy plays a vital role in understanding user behavior and preferences, ultimately leading to improved conversion rates. Furthermore, the emphasis on personalization, streamlined checkout processes, and effective retargeting strategies underscores the necessity of a comprehensive approach to conversion rate optimization.
As DTC brands continue to navigate the evolving marketplace, adopting these essential conversion rate optimization strategies will be paramount for success. Embracing data-driven insights and innovative tools not only enhances user experience but also positions brands for long-term growth. It is imperative for companies to invest in robust CRO services and continuously refine their strategies to ensure they meet consumer expectations and maximize their potential in the digital landscape.
Frequently Asked Questions
What services does Parah Group offer for DTC brands?
Parah Group offers a comprehensive suite of CRO services including user session recordings, competitor analysis, persuasive copywriting, UI/UX design, customer surveys, and ongoing A/B testing.
How does Parah Group enhance profitability for DTC brands?
Parah Group enhances profitability by utilizing data-driven strategies and insights from consumer psychology, allowing companies to optimize conversion rates without incurring additional advertising expenses.
What is the focus of Optimizely's A/B testing platform?
Optimizely focuses on enabling DTC companies to test different iterations of their web pages to identify which designs, copy, or layouts yield the highest user engagement and success.
What is the significance of single-variable tests in A/B testing?
Single-variable tests isolate the impact of specific modifications, ensuring statistically significant outcomes by conducting tests over an entire business cycle.
What example illustrates the effectiveness of A/B testing?
Yuppiechef recorded a 100% increase in new signups after removing the navigation bar from their landing page, demonstrating the impact of reducing distractions.
How do heatmaps benefit DTC companies?
Heatmaps visually illustrate user interactions on websites, helping DTC companies identify which elements capture attention and which are overlooked, allowing for informed design modifications that enhance user experience and drive sales.
What improvements can be expected from optimizing busy sections of a website based on heatmap data?
Optimizing busy sections can lead to improvements in successful transactions ranging from 15% to 30%.
How does Parah Group utilize heatmap insights in their strategies?
Parah Group incorporates heatmap insights into their conversion rate optimization strategies to ensure that design decisions are strategically aligned to maximize success rates and enhance overall profitability.
