Overview
This article examines a range of eCommerce integration solutions designed to elevate direct-to-consumer (DTC) brands by enhancing operational efficiency and increasing conversion rates. It establishes authority by detailing specific integration strategies, such as:
- Automating order processing
- Optimizing inventory management
- Leveraging data-driven insights
These strategies collectively contribute to heightened customer satisfaction and significant sales growth.
Introduction
The landscape of direct-to-consumer (DTC) brands is undergoing a significant transformation, with eCommerce integration emerging as a critical strategy for success. In an era where companies are relentlessly pursuing operational efficiency and higher conversion rates, grasping the intricacies of effective integration is not just beneficial—it is essential.
This article explores ten innovative eCommerce integration solutions designed to elevate DTC brands. We will examine how these tools can streamline processes, enhance customer experiences, and ultimately drive growth.
However, what challenges do brands encounter when implementing these solutions? More importantly, how can they navigate the complexities of integration to unlock their full potential?
Parah Group: Boost Conversion Rates with eCommerce Integration Strategies
Parah Group underscores the vital role of integration ecommerce strategies in elevating conversion rates for DTC companies. By leveraging data-driven insights and delving into consumer psychology, brands can refine their operations and enhance user experiences. Successful integration ecommerce ensures that every element of the eCommerce ecosystem works together harmoniously, leading to heightened client satisfaction and increased sales.
For instance, the integration ecommerce of payment gateways with inventory management systems reduces friction during the checkout process, which can significantly elevate conversion rates. Research indicates that early adopters of PDP+ enhancements have experienced a doubling of conversion rates, underscoring the impact of meticulous incorporation on sales performance.
Furthermore, integrating size data with other product attributes creates comprehensive product profiles, empowering customers to make informed decisions and further enriching the shopping experience.

Shopify: Streamline Operations with Robust eCommerce Integration
Shopify presents a powerful suite of connection tools designed to empower DTC companies in enhancing their operations and driving profitability through effective Conversion Rate Optimization (CRO) strategies. By implementing integration ecommerce with a variety of applications—such as inventory management systems, CRM tools, and marketing platforms—companies can automate workflows and significantly minimize manual tasks. This synergy not only conserves precious time but also mitigates errors, resulting in heightened operational efficiency.
For instance, the integration ecommerce of Shopify with a CRM system allows companies to manage customer relationships with greater efficacy, leading to improved customer retention and loyalty. Notably, stores leveraging marketing and conversion applications experience a sales boost of 25% to 40%, underscoring the substantial benefits that integration ecommerce provides. Moreover, over 72% of Shopify merchants utilize third-party tools for integration ecommerce, highlighting the platform's pivotal role in fostering operational success for DTC companies.
Additionally, prioritizing mobile optimization is crucial, as more than 72% of Shopify traffic stems from mobile devices, underscoring the imperative for companies to adopt tools that enhance the mobile user experience. To maximize the advantages of these connections and promote sustainable growth, DTC companies must continually evaluate their app stack with a focus on integration ecommerce, ensuring they are leveraging the most effective tools available, while aligning their marketing initiatives with their operational strategies.
Furthermore, implementing rigorous testing methodologies can significantly elevate conversion rates, yielding a high ROI that continues to deliver benefits long after the initial investment.

BigCommerce: Enhance Inventory Management through eCommerce Integration
BigCommerce offers robust connection solutions that significantly enhance inventory management for DTC companies. Through the integration of ecommerce with external inventory management systems, these companies can achieve real-time visibility into stock levels, automate reordering processes, and reduce the risk of overselling. This integration of ecommerce not only streamlines operations but also ensures that clients have accurate access to product availability, a critical factor in improving the shopping experience.
Research indicates that companies utilizing real-time inventory visibility can see a notable increase in sales, as consumers are more likely to complete purchases when they can trust product availability. Furthermore, experts emphasize that effective coordination of inventory management is essential for operational efficiency, enabling companies to respond swiftly to market demands and refine their fulfillment strategies.
As a result, DTC companies leveraging BigCommerce's connectivity features are better positioned to enhance client satisfaction and drive revenue growth.

Cleo: Achieve Real-Time Data Accuracy with eCommerce Integration
Cleo's integration ecommerce solutions empower DTC companies to achieve real-time data accuracy across their eCommerce platforms. By automating data transfer between systems, companies can maintain up-to-date information on inventory, orders, and client interactions. This accuracy is crucial for making prompt decisions, optimizing marketing strategies, and enhancing client service. For instance, real-time data enables companies to swiftly adapt to shifts in consumer demand, ensuring competitiveness in a rapidly evolving market. The impact of automated data exchange on integration ecommerce is significant; companies leveraging these solutions frequently report improved marketing effectiveness and operational agility, which ultimately results in higher conversion rates and increased client satisfaction.
With a robust Conversion Rate Optimization (CRO) strategy that includes thorough testing and alignment of paid advertisements and landing pages, DTC companies can maximize profitability by ensuring that every interaction is optimized for conversion. As Mahesh Rajasekharan, CEO of Cleo, asserts, 'Cleo never stops innovating, and our mission is to deliver multi-directional, AI-powered supply chain orchestration for our customers by digitalizing and automating workflows.' This commitment to innovation is further illustrated by Cleo and Open ECX's objective to automate 100% of inbound and outbound document flows, highlighting the potential for enhanced efficiency in DTC operations.
The collaboration between Cleo and Navix.io exemplifies how these connection solutions can improve logistics and invoicing processes, further supporting DTC companies in their quest for operational excellence.

Integrate.io: Optimize Data Flow with Comprehensive eCommerce Integration
Integrate.io provides robust integration ecommerce solutions that significantly enhance data flow for DTC companies. By seamlessly connecting various data sources and applications, organizations can forge a unified information ecosystem that elevates decision-making and operational efficiency. The integration ecommerce facilitates improved monitoring of consumer behavior, sales trends, and inventory levels, empowering companies to make informed, data-driven decisions that foster growth. For instance, by merging sales data with marketing platforms, businesses can customize their campaigns to more closely align with customer preferences, ultimately driving increased engagement and conversion rates.
Parah Group exemplifies this strategic approach through transformational case studies. Notably, a $30M apparel company achieved a remarkable 35% increase in conversion rates and a 10% rise in revenue per visitor by optimizing their homepage and implementing strategic upsells. Similarly, a $15M cleaning product company experienced an impressive 80% rise in average order value by testing free shipping thresholds and offering bundled products. These case studies illustrate how the effective integration ecommerce of data with conversion rate optimization (CRO) strategies can substantially enhance profitability and sustain a competitive edge in the ever-evolving eCommerce landscape.

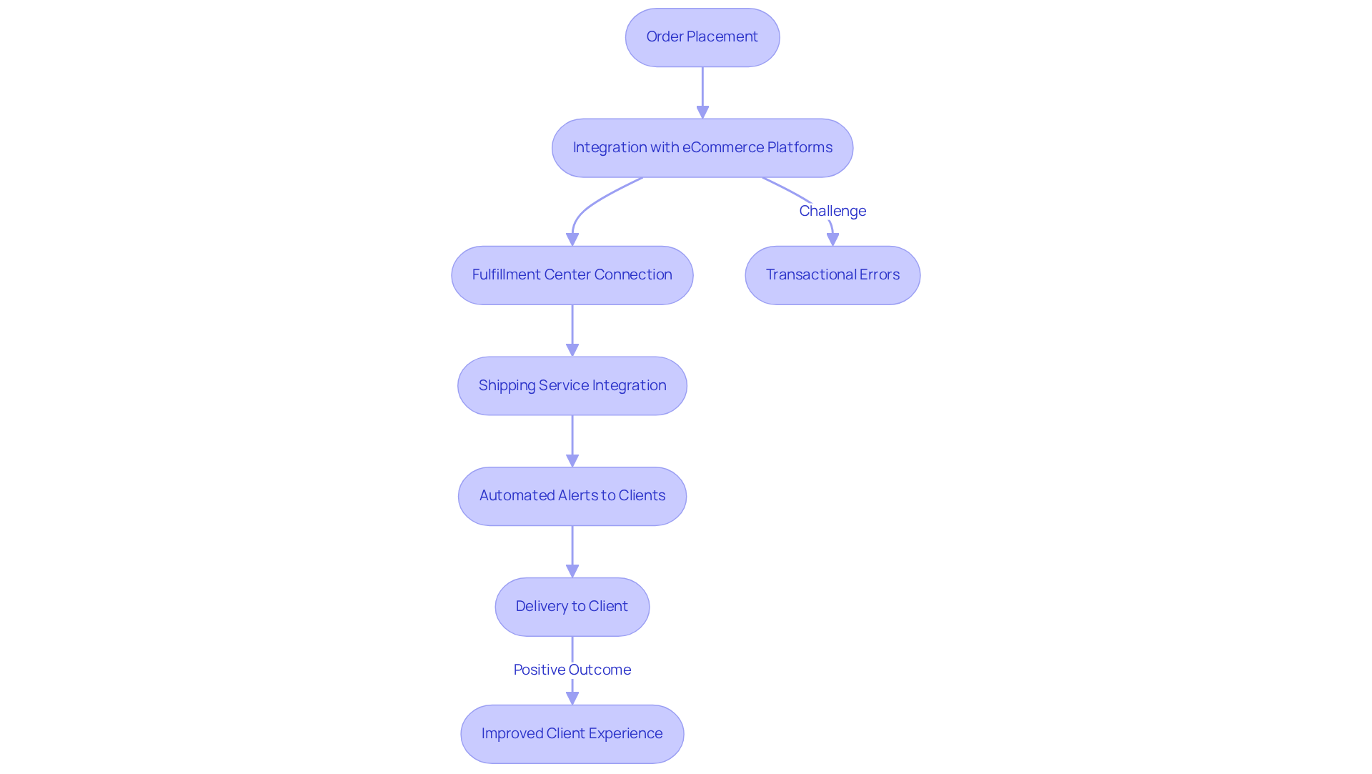
Jitterbit: Automate Order Processing for Improved Customer Experience
Jitterbit's integration ecommerce solutions empower DTC businesses to automate their order processing, resulting in a remarkable enhancement in client experience. By seamlessly connecting eCommerce platforms with fulfillment centers and shipping services through integration ecommerce, companies can optimize the entire order lifecycle—from placement to delivery. This automation not only accelerates processing times but also significantly reduces errors, with automated order processing decreasing transactional errors by as much as 40%.
Furthermore, enhanced communication through automated alerts keeps clients informed about shipping updates, fostering elevated satisfaction rates. For example, companies utilizing Jitterbit's Harmony integration ecommerce Bundle have reported a staggering 75% reduction in connection expenses, allowing them to focus on delivering exceptional service while streamlining operations.
This comprehensive approach to order management not only boosts efficiency but also cultivates trust and loyalty among clients, ultimately driving growth for direct-to-consumer companies.

ChannelEngine: Expand Market Reach with Multi-Channel eCommerce Integration
ChannelEngine equips DTC companies with essential tools to expand their market presence through multi-channel eCommerce unification. By connecting to various online marketplaces and sales channels, companies can significantly boost their visibility and reach a wider customer base. The integration ecommerce facilitates centralized management of listings, inventory, and orders across multiple platforms, streamlining operations and maximizing sales opportunities.
For instance, companies can effortlessly sell on Amazon, eBay, and their own websites, ensuring consistent product representation and pricing while preserving inventory integrity across platforms. Data reveals that DTC companies employing multi-channel strategies are 73% more likely to achieve a greater Return On Ad Spend (ROAS), underscoring the importance of a diversified approach in today’s competitive landscape.
Moreover, transformational case studies from Parah Group illustrate how innovative CRO strategies have driven substantial revenue growth for DTC companies. For example, a $30M apparel label experienced a 35% increase in conversion rates and a 10% rise in revenue per visitor after implementing targeted optimizations. Similarly, a $15M cleaning product company enhanced its average order value by 80% through strategic pricing and bundling.
These proven outcomes underscore the effectiveness of integration ecommerce solutions in fostering growth and profitability. Insights from ChannelEngine specialists further highlight the importance of managing listings across various platforms to optimize performance and enhance user engagement.

Delighted: Enhance Customer Experience through Feedback Integration
Incorporating client feedback tools into eCommerce platforms is essential for DTC companies aiming for integration ecommerce to enhance user experience. These tools empower companies to gather invaluable insights into client satisfaction and preferences, which significantly guide product development, marketing strategies, and service improvements through integration ecommerce.
For example, automating post-purchase surveys allows companies to quickly collect consumer feedback, enabling data-driven modifications that improve the overall shopping experience. Research indicates that brands utilizing feedback mechanisms witness a substantial increase in client satisfaction, with effective post-purchase surveys leading to higher retention rates and loyalty.
By prioritizing client feedback, businesses not only enhance their offerings but also cultivate deeper connections with their clients, ultimately driving sustainable growth. As Dwayne Charrington aptly notes, "Grasping client needs and adjusting to trends is crucial for future success."
Moreover, a mere 2-3% increase in retention rates can result in a double-digit revenue increase, highlighting the financial advantages of implementing feedback mechanisms. Neglecting customer feedback risks the loss of critical insights and automation processes, particularly in light of the recent closure of Delighted, which serves as a poignant reminder for companies to reassess their feedback strategies.

DCKAP: Tailored Integration Solutions for DTC Brands
DCKAP stands at the forefront of delivering customized connection solutions specifically tailored for direct-to-consumer (DTC) businesses. Recognizing the distinct challenges faced by these companies, DCKAP crafts targeted connection strategies that significantly enhance operational efficiency and foster growth. This process involves the seamless integration of ecommerce platforms with ERP systems, CRM tools, and other essential applications to create a cohesive ecosystem.
For instance, an optimized integration can streamline order processing and inventory management, empowering companies to respond swiftly to client demands. Furthermore, ERP systems can elevate the customer experience through enhanced inventory management and expedited order fulfillment. Such strategies not only refine operations but also enable DTC companies to harness real-time data and analytics for informed decision-making, ultimately driving profitability and customer satisfaction.
DTC company owners are encouraged to evaluate their current connection systems and consider selecting the appropriate ERP features that align with their operational needs to maximize efficiency.

Forbytes: Promote Growth with Comprehensive eCommerce Integration Services
Parah Group delivers robust eCommerce connection services that drive growth for DTC companies. By implementing comprehensive end-to-end integration ecommerce solutions, Parah Group seamlessly connects essential back-end systems with eCommerce platforms, ensuring an uninterrupted flow of data and enhancing operational efficiency. This holistic approach empowers companies to scale their operations effectively, respond adeptly to market dynamics, and elevate customer experiences.
For example, a $30M apparel company partnered with Parah Group to revamp their homepage, optimize product pricing, and gamify the shopping experience, leading to a remarkable 35% increase in conversion rates and a 10% boost in revenue per visitor. Similarly, a $15M cleaning product company enhanced their average order value (AOV) by 80% through strategic bundling and price testing.
Organizations leveraging integration ecommerce have reported significant improvements in operational scalability, with some achieving up to a 50% reduction in infrastructure expenses, as illustrated by a DTC company that optimized its operations through the solutions provided by Parah Group.
Industry specialists emphasize that seamless data flow is crucial for DTC companies to maintain competitiveness and adapt to evolving consumer behaviors. Malin Bodolla asserts, 'consumer behavior has changed significantly in recent years,' highlighting the urgent need for companies to adapt through effective integration. Furthermore, Ludvig Bergander notes, 'Discover how B2B leaders can thrive in a regionalized digital world by balancing global consistency with local relevance,' underscoring the necessity of tailored integration strategies for DTC brands navigating diverse market challenges.

Conclusion
The integration of eCommerce solutions stands as a transformative force for direct-to-consumer (DTC) brands, equipping them with essential tools to enhance operational efficiency and elevate conversion rates. By adopting these integration strategies, companies can forge a seamless ecosystem where every component—from inventory management to customer feedback—operates in unison, ultimately resulting in improved customer experiences and heightened sales.
Throughout this discussion, various integration solutions, including those provided by Parah Group, Shopify, BigCommerce, Cleo, and others, emerge as critical elements in this endeavor. Key insights illustrate that effective integration can streamline operations, automate workflows, and ensure real-time data accuracy, all of which contribute to superior decision-making and refined marketing strategies. Case studies reveal that organizations implementing these solutions have experienced substantial increases in conversion rates, customer satisfaction, and overall profitability.
In summary, the importance of eCommerce integration is paramount. As DTC brands navigate an ever-evolving market landscape, leveraging these solutions will be vital for sustaining competitiveness and fostering sustainable growth. Companies are urged to assess their current integration strategies and contemplate the adoption of comprehensive solutions that align with their distinct operational needs, ensuring they are adeptly prepared to meet the demands of today’s consumers.
Frequently Asked Questions
What is the role of eCommerce integration strategies in boosting conversion rates for DTC companies?
eCommerce integration strategies play a vital role in elevating conversion rates by leveraging data-driven insights and consumer psychology to refine operations and enhance user experiences. Successful integration ensures that all elements of the eCommerce ecosystem work together, leading to increased client satisfaction and sales.
How does integrating payment gateways with inventory management systems affect conversion rates?
Integrating payment gateways with inventory management systems reduces friction during the checkout process, which can significantly elevate conversion rates. Early adopters of these enhancements have experienced a doubling of their conversion rates.
What benefits does integrating size data with product attributes provide?
Integrating size data with other product attributes creates comprehensive product profiles, empowering customers to make informed decisions, which further enriches the shopping experience.
How does Shopify facilitate eCommerce integration for DTC companies?
Shopify provides a powerful suite of connection tools that enable DTC companies to integrate with various applications like inventory management systems, CRM tools, and marketing platforms. This integration automates workflows, minimizes manual tasks, and boosts operational efficiency.
What impact does integration with a CRM system have on DTC companies?
Integration with a CRM system allows companies to manage customer relationships more effectively, leading to improved customer retention and loyalty. Stores using marketing and conversion applications can experience a sales boost of 25% to 40%.
What percentage of Shopify merchants utilize third-party tools for eCommerce integration?
Over 72% of Shopify merchants utilize third-party tools for eCommerce integration, highlighting its importance in fostering operational success for DTC companies.
Why is mobile optimization important for DTC companies using Shopify?
Mobile optimization is crucial because more than 72% of Shopify traffic comes from mobile devices. Companies must adopt tools that enhance the mobile user experience to maximize their potential.
How can rigorous testing methodologies impact conversion rates?
Implementing rigorous testing methodologies can significantly elevate conversion rates, yielding a high return on investment (ROI) that continues to deliver benefits long after the initial investment.
What advantages does BigCommerce offer for inventory management?
BigCommerce provides robust connection solutions that enhance inventory management by integrating with external systems for real-time visibility into stock levels, automating reordering processes, and reducing the risk of overselling.
How does real-time inventory visibility affect sales?
Companies utilizing real-time inventory visibility can see a notable increase in sales, as consumers are more likely to complete purchases when they can trust product availability.
