Overview
This article presents the most effective Facebook advertising strategies tailored for direct-to-consumer (DTC) brands. It underscores the significance of data-informed approaches, audience segmentation, and consistent branding as essential elements to elevate advertising effectiveness. Supporting this assertion, the article showcases compelling case studies and pertinent statistics that illustrate how:
- Optimizing ad strategies
- Leveraging user-generated content
- Conducting A/B testing
can dramatically boost conversion rates and enhance overall ROI for DTC companies.
Introduction
As the digital landscape evolves, direct-to-consumer (DTC) brands confront the urgent challenge of distinguishing themselves in a saturated marketplace. Harnessing Facebook's advertising capabilities presents a formidable opportunity to engage with target audiences and drive conversions. This article explores ten innovative strategies poised to revolutionize Facebook advertising efforts, offering insights into optimizing campaigns for maximum impact.
How can brands adeptly navigate the intricacies of audience targeting and ad performance to ensure their messages resonate and yield tangible results?
Parah Group: Optimize Your Facebook Ads for Higher Conversion Rates
To enhance the effectiveness of your best Facebook advertising, it is essential to prioritize data-informed approaches that delve into user behavior and preferences. Implementing A/B testing is crucial to identify which ad variations resonate most effectively with your audience. Additionally, leveraging tools such as user session recordings can provide valuable insights into how potential customers engage with your ads and landing pages.
Consider the example of a $30M clothing brand that collaborated with Parah Group; they achieved a remarkable 35% boost in sales after refining their best Facebook advertising through strategic tactics. This included:
- Revamping their homepage to showcase social validation
- Adjusting product pricing
By consistently enhancing your strategy with up-to-date information, you can realize substantial advancements in success metrics and overall ROI.

Target Audience Segmentation: Reach the Right Customers with Precision
Segmenting your audience based on demographics, interests, and behaviors is essential for the best Facebook advertising, ensuring your ads reach the most relevant potential customers. By leveraging Facebook's audience insights, you can create detailed buyer personas that reflect actual engagement patterns, which is essential for the best Facebook advertising. This focused strategy not only increases the likelihood of achieving results but also enhances the effectiveness of your ad expenditure, minimizing waste on disinterested viewers.
Understanding your audience's preferences and behaviors is imperative, as the best Facebook advertising campaigns informed by audience analysis can significantly improve ROI. For instance:
- Regional campaigns have shown a 32% enhancement in success metrics.
- Ongoing audience analysis has led to a 24% increase in success metrics.
Parah Group's case studies illustrate how companies have effectively implemented CRO strategies to boost profitability. A notable example is a $30M apparel company that experienced a 35% rise in conversion rates after optimizing their homepage and incorporating gamified features. Similarly, a $15M cleaning product company improved their average order value by 80% through strategic bundling and pricing tests.
These proven results underscore the transformative impact of targeted audience segmentation and effective CRO approaches in driving revenue growth for DTC companies.

Visual Storytelling: Use Compelling Images and Videos to Engage Users
Utilize high-quality images and videos that tell a compelling story about your brand or product. Visual storytelling not only evokes emotions but also fosters a deep connection with your audience. It is imperative that your visuals are not only eye-catching but also directly relevant to your message. Furthermore, incorporating user-generated content significantly enhances authenticity and relatability, thereby further engaging potential customers.

A/B Testing: Experiment with Variations to Find What Works Best
Conducting A/B tests on various elements of your ads—such as headlines, images, and calls to action—is crucial for maximizing advertising performance. By isolating one variable at a time, you can accurately measure which changes lead to improved results. This thorough evaluation is an essential component of Parah Group's five-step approach for profit-boosting methods, ensuring that your ads are not only optimized for immediate impact but also aligned with your overarching growth objectives.
Utilizing Facebook's integrated A/B testing features simplifies this process, allowing you to collect practical insights that will guide your future advertising strategies. This systematic approach enhances profitability through the continuous improvement of outcomes, making it an indispensable practice for any serious marketer. Embrace A/B testing to refine your campaigns and achieve sustained success.

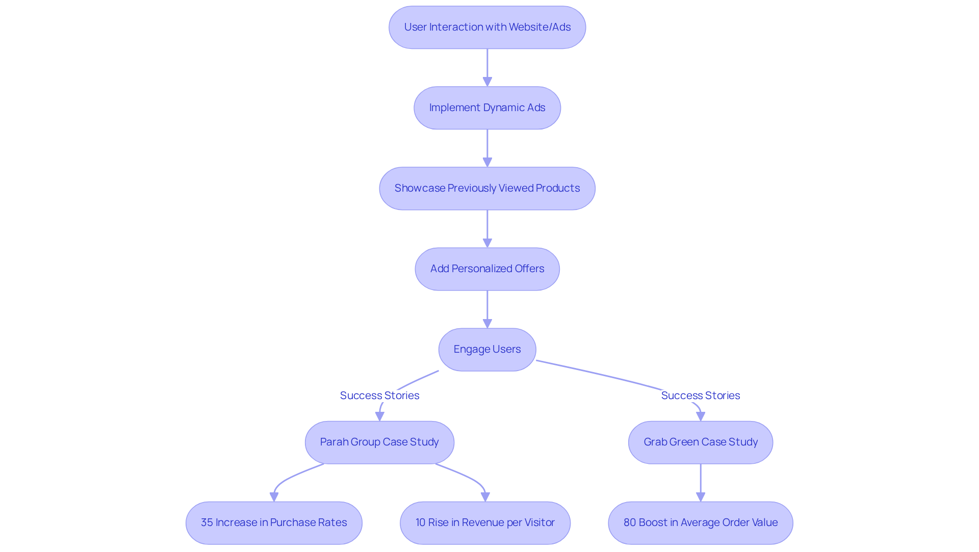
Retargeting Ads: Re-Engage Interested Customers for Higher Conversions
Implementing retargeting campaigns is crucial for engaging users who have interacted with your website or advertisements but have not yet converted. By utilizing dynamic ads, you can effectively showcase products that users have previously viewed, complemented by personalized offers designed to entice them back. This approach not only enhances the effectiveness of your marketing efforts but also maximizes the value of your existing traffic.
Remarketing strategies have demonstrated significant success, with retargeted users being 70% more likely to convert compared to cold audiences. In fact, companies leveraging dynamic retargeting can witness their campaign success soar by as much as 150%.
For instance, a case study involving a $30M clothing label, Parah Group, illustrates this point:
- After revamping their homepage and implementing strategic upsells, they achieved a 35% increase in purchase rates.
- They also saw a 10% rise in revenue per visitor.
Similarly, Grab Green, a $15M cleaning product brand, experienced an 80% boost in average order value following the optimization of their buying process through the introduction of progress bars and bundles.
As you strategize your 2025 marketing approach, consider the best Facebook advertising to effectively use dynamic advertisements on platforms like Facebook to reconnect with potential clients and enhance engagement.

Strong Call-to-Action: Direct Users to Take Immediate Action
Crafting clear and compelling calls-to-action (CTAs) is essential for driving immediate user engagement in Facebook advertising. Action-oriented phrases such as 'Shop Now' or 'Limited Time Offer' create a sense of urgency that compels users to act quickly. Visual prominence is crucial; your CTA must stand out within the ad to capture attention and encourage clicks.
Testing various CTAs can reveal which phrases resonate most effectively with your audience, leading to enhanced success in achieving desired outcomes. Studies indicate that tailored CTAs can improve results by as much as 202%, while those that evoke urgency can significantly elevate engagement.
By strategically incorporating these elements, DTC brands can enhance their advertising efficiency and achieve higher levels of success.

Ad Placement Optimization: Maximize Visibility Across Facebook's Platforms
To achieve the best Facebook advertising, optimize your ad placements by testing various options available on Facebook, including Feed, Stories, and Marketplace. By analyzing performance data, you can determine which placements yield the highest engagement and conversion rates.
Consider employing automatic placements to leverage the best Facebook advertising algorithm, which optimizes delivery based on performance metrics. Incorporating these strategies into your overall Conversion Rate Optimization (CRO) efforts will not only boost profitability but also foster sustainable growth. This ensures that your investments in the best Facebook advertising yield the best possible returns.

User-Generated Content: Build Trust and Authenticity with Your Audience
Encouraging customers to share their experiences through reviews, photos, and videos is vital for fostering authenticity in advertising. Incorporating user-generated content (UGC) in your Facebook ads is considered one of the best Facebook advertising methods, as it highlights real-life applications of your products and cultivates a sense of community around your business. This approach significantly enhances consumer trust; potential customers are more likely to convert when they encounter genuine testimonials from their peers.
By 2025, leveraging UGC will be indispensable, as companies that prioritize authenticity in their marketing strategies are poised to thrive in a competitive landscape. Successful campaigns have demonstrated that UGC can lead to increased engagement and conversion rates, especially when utilized in the best Facebook advertising, making it a formidable asset for DTC companies eager to connect with their audience effectively.

Consistent Branding: Reinforce Your Brand Identity Across All Ads
To effectively strengthen your identity across all Facebook ads, it is imperative that your branding elements—logos, colors, and messaging—remain consistent. This uniformity not only enhances company recognition but also fosters trust and loyalty among consumers. Notably, companies that uphold a consistent presentation can experience revenue increases of up to 33%. A commanding presence is essential, as it can lead to a remarkable 450% increase in click-through rates (CTR) when aligned with key trends.
Furthermore, the emotional connections forged through consistent branding significantly enhance sales effectiveness, making it vital for direct-to-consumer companies to prioritize unified branding strategies across all advertising channels. Parah Group's case studies illustrate how strategic enhancements, such as optimizing website components and implementing effective upselling techniques, have yielded extraordinary results—such as a 35% boost in sales figures and a 10% increase in revenue per visitor for clients.
By adhering to these best practices, brands can cultivate a seamless experience that resonates with their audience, ultimately driving higher sales and fostering customer loyalty.

Performance Analysis: Continuously Monitor and Adapt Your Strategies
To elevate the effectiveness of your advertisements, focusing on the best Facebook advertising practices by consistently evaluating key performance indicators, including click-through ratios, success metrics, and return on ad investment, is essential.
Leveraging Facebook's Ads Manager enhances the best Facebook advertising by facilitating real-time tracking of these metrics, offering a comprehensive overview of ad performance across campaigns.
Parah Group advocates for a holistic approach to Conversion Rate Optimization (CRO), emphasizing profitability and sustainable growth. This entails not only refining targeting and creative elements based on analytical insights but also ensuring that your ads are perfectly aligned with your landing pages. Such alignment is vital for maximizing profitability and fostering sustainable growth.
By adopting a data-driven strategy, you can continuously refine your budget allocation and creative methodologies to enhance performance, utilizing insights from consumer psychology to boost conversion rates.
Regularly revisiting your advertising strategies, informed by performance analysis, will empower you to maintain a competitive edge in the market.

Conclusion
Optimizing Facebook advertising strategies is essential for direct-to-consumer (DTC) brands seeking to enhance their marketing effectiveness and drive higher conversion rates. By employing data-driven approaches, brands gain deeper insights into their audience, implement targeted campaigns, and utilize compelling visuals to engage potential customers. Techniques such as A/B testing, retargeting, and user-generated content not only boost engagement but also foster authenticity and trust among consumers.
Key strategies include:
- The critical importance of audience segmentation, ensuring that ads reach the appropriate individuals.
- The implementation of strong calls-to-action that prompt immediate user engagement.
- Maintaining consistent branding across all ads to reinforce brand identity, leading to increased recognition and customer loyalty.
- Performance analysis, which empowers brands to adapt their strategies based on real-time insights, ensuring ongoing improvement and sustained growth.
As the landscape of Facebook advertising continues to evolve, DTC brands must embrace these best practices to remain competitive. By leveraging the insights and strategies outlined, brands can effectively optimize their advertising efforts, maximize ROI, and ultimately drive significant revenue growth. The journey to successful Facebook advertising is ongoing; therefore, continuous learning and adaptation are essential for thriving in a dynamic marketplace.
Frequently Asked Questions
How can I optimize my Facebook ads for higher conversion rates?
To optimize Facebook ads for higher conversion rates, prioritize data-informed approaches that analyze user behavior and preferences. Implement A/B testing to identify effective ad variations and use tools like user session recordings to gain insights into customer engagement.
Can you provide an example of successful Facebook ad optimization?
Yes, a $30M clothing brand collaborated with Parah Group and achieved a 35% boost in sales by refining their Facebook advertising strategies, which included revamping their homepage to showcase social validation and adjusting product pricing.
What is the importance of audience segmentation in Facebook advertising?
Audience segmentation is crucial as it allows you to target ads based on demographics, interests, and behaviors, ensuring your ads reach the most relevant potential customers. This strategy enhances the effectiveness of ad expenditure and minimizes waste on uninterested viewers.
How can Facebook's audience insights improve my advertising strategy?
Facebook's audience insights help create detailed buyer personas that reflect actual engagement patterns, which can significantly improve ROI by informing your advertising campaigns based on audience preferences and behaviors.
What results can I expect from effective audience analysis?
Effective audience analysis can lead to significant improvements in success metrics. For instance, regional campaigns have shown a 32% enhancement in success metrics, while ongoing audience analysis has resulted in a 24% increase.
What role does visual storytelling play in Facebook advertising?
Visual storytelling uses high-quality images and videos to evoke emotions and create a connection with the audience. Compelling visuals that are relevant to the message, along with user-generated content, enhance authenticity and engagement.
Can you give examples of companies that benefited from conversion rate optimization (CRO)?
A $30M apparel company increased conversion rates by 35% after optimizing their homepage, and a $15M cleaning product company improved their average order value by 80% through strategic bundling and pricing tests.
